Кому дістанеться Демурінський ГЗК?

Кому дістанеться Демурінський ГЗК?
23 січня Вищий Антикорупційний Суд України має розпочати вирішальне засідання і поставити крапку у справі Міністерства юстиції проти російського титанового мільярдера Михайла Шелкова. Від суду залежить, чи буде стягнуто в санкційному порядку на користь держави Демурінський гірничо-збагачувальний комбінат та інші активи, які й досі знаходяться під фактичним контролем російських резидентів.
Нюанси цієї резонансної справи докладно описано журналістами-розслідувачами видання «NADRAinfo» у статті «Очищення Шелкова. Чи вийшов російський мільярдер з українського титанового бізнесу?», проте, деякі важливі деталі залишилися поза увагою журналістів, позивачів від Мінюсту та представників правосуддя.
Суть справи така… 10 березня 2022 р., у розпал російського військового наступу на Україну, кіпрська компанія BolaticoLimited купляє за 3750 євро у російської провідної титанової корпорації «ВСМПО-Авісма» 75% акцій компанії LimpiezaLimited і стає власником 100% акцій останньої. LimpiezaLimited, у свою чергу, належить 100% корпоративних прав «Демурінського гірничо-збагачувального комбінату» (Дніпропетровська обл.), який здійснює промислову розробку Вовчанського родовища титано-цирконієвих руд. Компанією BolaticoLimited, якій до верезня 2022 р. вже належало 25% акцій LimpiezaLimited володіє громадянка України Світлана Ільтьо, яка зареєстрована у Відні (Австрія).
Диспозиції сторін
На думку Міністерства юстиції України, угода із придбання 75% акцій компанії LimpiezaLimited є цілковито фіктивною і має на меті приховати реальних бенефіціарів ДемГЗК, які фактично залишилися незмінними. Представники уряду налогошують: 3750 євро за 75% акцій Limpieza є суто номінальною і неринковою ціною, адже кількома роками раніше за 25% Limpieza та сама С.Ільтьо сплатила щонайменше 3 000 000 дол.; підписання договору купівлі-продажу акцій відбулося не до початку війни (20 лютого 2022 року), як раніше стверджували представники Bolatico і ДемГЗК, а, за даними Служби зовнішньої розвідки України, вже після її початку (10 березня 2022 року); аудит, необхідний для укладення угоди з купівлі акцій, взагалі завершився на три дні пізніше, ніж було закрито угоду; власниця Bolatico С.Ільтьо та ще одна учасниця угоди - директорка Limpieza Мар’яна Шинкар, є пов’язаними особами, причому остання є фінансовим директором компанії ВСМПО-Тірус ЛТД, напряму афілійованої з російською ВСМПО-Авісма; сама Світлана Ільтьо впродовж 2021-2022 р.р. взагалі не мала жодних офіційних доходів в Україні. Також Мінюст звинувачує Bolatico у порушенні режиму національних санкцій щодо Шелкова/ВСМПО-Авісма/LimpiezaLimited, які вже діяли на момент підписання угоди купівлі-продажу акцій та у недотриманні вимог антимонопольного законодавства щодо отримання офіційного дозволу на укладання угоди.
Сторона Bolatico, натомість, усе заперечує і намагається представити С.Ільтьо у якості сумлінного підприємця, до того ж, цілком незалежного і платоспроможного інвестора. Головний аргумент - санкції РНБО не поширюються на кіпрську юрисдикцію, а щодо самої С.Ільтьо вони не застосовувалися, тож її активи не можуть бути стягнуті в дохід держави.
Досить дивною є позиція представників ДемГЗК. Керівництво підприємства із С.Ільтьо особисто не знайоме - проте цілковито підтримує її позицію в суді. Менеджмент, який призначався ще за часів офіційного перебування підприємства в орбіті ВСМПО-Авісма і який раніше не виявляв публічної позиції - наголошує на патріотизмі, допомозі армії і на тому, що саме із приходом С.Ільтьо вони почали відмовлятися від постачання продукції до РФ (тобто анексія Криму, окупація ОРДЛО, санкції і початок війни були недостатніми підставами для зупинки поставок «металу війни» на підприємства країни-ворога). При цьому, змінювати власників та переходити під контроль держави у судовому порядку - керівництво комбінату явно і категорично не бажає!...
Переконливість позицій сторін вже невдовзі оцінить суд. Але для того, аби побачити увесь контекст цієї справи, зрозуміти мотиви сторін та оцінити її справжнє значення для України, треба звернути увагу, насамперед, на персону австрійсько-кіпрської українки С.Ільтьо, її бізнес-спеціалізацію та зв’язки.
Whu is mrs. Ilto?
Тож, що на сьогодні відомо про Світлану Ільтьо?...
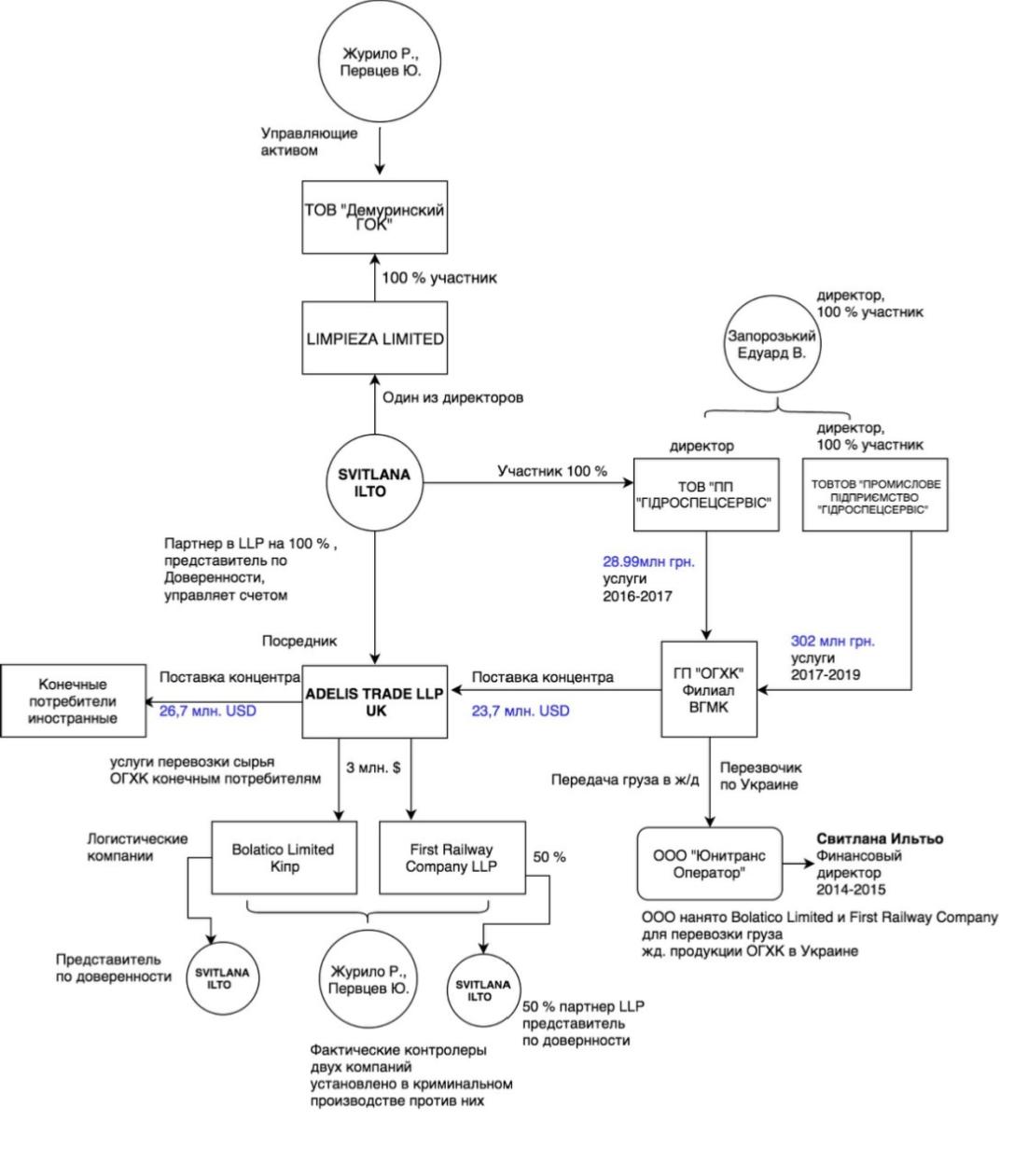
Насамперед, саме вона була серед фігурантів розслідування НАБУ, яке виявило злочинні схеми із продажу продукції ОГХК її колишніми менеджерами Р.Журило та Ю.Перцевим, які спричинили державі фінансові збитки на суму 300 млн. грн.
За версією детективів, С.Ільтьо здійснювала управління рахунком британської компанії-посередника в схемі ОГХК AdelisTradeLLP в латвійському банку CitadeleBanka. Вона ж у період 2014-2015 років обіймала посаду фінансового директора ТОВ «Юнітранс Оператор» (за інформацією слідства, пов’язана з в. о. голови правління ОГХК Русланом Журилом і його колишнім заступником з фінансів Юрієм Перцевим) і виконувала роль представника ще двох фірм – FirstRailwayCompanyLLP та BolaticoLimited.
Компанії «Юнітранс Оператор», FirstRailwayCompanyLLP і BolaticoLimited надавали послуги перевезення сировини ОГХК кінцевим споживачам у зазначеній схемі, а AdelisTradeLLP – була посередником між ОГХК і кінцевими покупцями сировини. З лютого 2015 року ТОВ «Юнітранс Оператор»став монополістом залізничних перевезень ОГХК, вигравши тендери тільки за один рік на загальну суму 425,97 млн. грн. За адресою реєстрації ТОВ «Юнітранс Оператор» до 2015 року знаходився офіс ДП ОГХК.
Оффшорна імперія Журило-Перцева і Ко
НАБУ було встановлено, що з жовтня 2013ТОВ «Юнітранс Оператор» перебувало під контролем Р. Журило та Ю.Перцева через компанії учасників RV Trans (Латвія), Kumelite International Spedition SIA (Латвія), Steel Products Limited (Великобританія). У свою чергу акціонером RV Trans було партнерство-бенефіціарний власникWargrave Trading LLP. У 2022 р. RV TransSIAпереписана в частках 50 на 50 % на Григоренко Жанну (колишня дружина Журило) та партнера Євсєєва Сергія. Вони ж стали і керівниками латвійської компанії.
WargraveTrading LLP було ліквідовано 2016 р. З 2012 року Журило був уповноваженим представником, з 2013 - бенефіціарним власником WargraveTradingLLP і залишався ним навіть обіймаючи посаду генерального директора ДП ОГХГ. Рахунком WargraveTradingLLP у CitadeleBanka окрім Журило, за даними слідства, також керувала Світлана Ільтьо.
Оффшорні компанії KrontexServicesLTD та NostrexServicesLTD в деклараціях про довірчу власність 26.11.2013 підтвердили, що вони володіють кожна по 50% WargraveTradingLLP як номінальні і довірчі власники від імені Руслана Журила. 17.12.2014 новим бенефіціаром KrontexServicesLTD. та власником 50 % Wargrave стала його колишня дружина - Жанна Григоренко, яка була прописана за тим же адресом, що і сам Журило. Вона також володіє ТОВ «Енерджі Солар», ТОВ «ТЕМП» та низкою інших компаній, в тому числі ТОВ «Спецмашкомплект» разом із колишнім нардепом Миколою Мартиненком.
KrontexServicesLtd і NostrexServicesLtd згадують в обвинувальному акті щодо екс-нардепа Миколи Мартиненка та екс-керівника держкомпанії ОГХК Руслана Журила в іншому кримінальному проваджені, не пов’язаному із ОГХК.
Пізніше ТОВ «Юнітранс Оператор» переписали на Сергія Ільченка, який багато років був директором ТОВ «Гарант Транс Сервіс» та ТОВ «Флобес» Олега Перцева, який очолює наглядову раду ПрАТ «Гарант Метіз Інвест», де головою правління багато років був його син Юрій Перцев - колишній заступник з комерційних питань директора ОГХК Руслана Журила.
Ексдружина Сергія Ільченко Юлія Ільченко є акціонеркою STEEL PRODUCTS LIMITED, яка була учасником ТОВ «Юнітранс Оператор» та постачальником на компанії Юрія Перцева в Україні. Юлія Ільченко є відповідачем у судових спорах із банком разом із батьком Юрія Перцева – Олегом Перцевим. Навіть у 2023 р. ТОВ «Юнітранс Оператор» залишається під контролем Журило Р. та Перцева Ю.
На Світлану Ільтьо були видані довіреності і вона була відповідальною за ведення бізнесу FirstRailwayCompany та BolaticoLimitеd. Ільтьо здійснювала управління їх банківськими рахунками. FirstRailwayCompanyLLP зареєстроване за тією ж адресою в Англії, що й компанія Журило WargraveTradingLLP. При цьому, в період з 2013 по 2015 WargraveTradingLLP став учасником FirstRailwayCompany, а вже з 2016 власником цього партнерства із часткою більше 75 % замість Журило стала вже пані Ільтьо.
Масштаби оффшорної імперії Р.Журило та його колишньої дружини Жани Григоренко – вражають. Так, белізька компанія Руслана Журило KRONTEX SERVICES LTD була учасником 44 англійських компаній та партнерств, а компанія дружини NOSTREX SERVICES LTD брала участь у 15 юридичних особах Великобританії. Прибутки всіх цих 59 англійських компаній, обчислюються десятками мільйонів фунтів. Це неймовірна кількість англійських партнерств та офшорів як для українського бізнесу.
Якщо пані Ільтьо була залучена як фахівець із корпоративних фінансів, то напевно будучи довіреною особою Журило та Перцева, вона також мала відношення до створення цих десятків офшорних та безподаткових компаній, серед яких є і такі що тривалий час співпрацювали з російською «ВСМПО-Авісма».
Особливістю LLP, є те, що вони не є податковими резидентами Великобританії, і податок на дохід в них сплачується на рівні партнера бенефіціарного власника та вигодонабувача, якими зокрема є Світлана Ільтьо, Руслан Журило, Жанна Григоренко та Перцев Юрій. Тож можна припустити, що Світлана Ільтьо, яка не має за останні роки офіційних доходів в Україні, безпідставно не включила до української щорічної декларації прибуток від цих англійських партнерств.
СХЕМА УЧАСНИКІВ ОБОРУДОК «ОГХК-AdelisTradeLLP»:
За матеріалами «Дєло.ua»
Також відомо, що С.Ільтьо працювала комерційним директором AdelisTradeLLP, що підтверджує відповідним контрактом. В результаті слідчих дій НАБУ вдалося підтвердити факти прямого віддаленого управління Ільтьо рахунками AdelisTradeLLP і приховування нею документів компаній-посередників та інших іноземних суб’єктів господарювання в підвальному приміщенні в Києві. У НАБУ знайшли й довіреності компаній FirstRailwayCompanyLLP, BolaticoLimited на представництво їхніх інтересів Світланою Ільтьо. Вона особисто виконала деякі перекази коштів на рахунки компаній, які фігурують в схемі, що підтверджено виписками руху коштів на рахунках.
Детективи НАБУ встановили прямий зв’язок Світлані Ільтьо зі злочином, складали повідомлення про підозру, однак,скандально відомий прокурор САП Василь Кричун не погодив цей документ.
Ексклюзивні борги та збитки Bollwerk
Окрім AdelisTradeLLP С.Ільтьо мала безпосереднє відношення також до іншої компанії-учасниці схем колишніх керівників ОГХК Р.Журило та Ю.Перцева - BollwerkFinanzierungs-UngIndustriemanagementAG, яка займалася продажем продукції ОГХК на эксклюзивных умовах впродовд 2016-2020 р.р. За її участі було організовано та забезпечено збут титанової сировини виробництва ОГХК за заниженими цінами через Bollwerk та виведено майже 13 млн. дол. на рахунки компаній FirstRailwayCompany (акціонери Світлана Ільтьо, Журило Руслан) та вже знайомої нам BolaticoLimitеd, де Світлана Ільтіо нині є директором та акціонером.
До сьогодні Bollwerk має несплачений багатомільйонний валютний борг перед українською державою.
За матеріалами розслідування НАБУ
Детально усі зв’язки було викладено у доповіді директора НАБУ А.Ситника та у судових провадженнях по кримінальному провадженню № 52016000000000005 від 14.01.2016.
Доречи, через Bollwerk українську титанову сировину продавали російській корпорації «ВСМПО-Авісма», до складу якої входить низка підприємств ОПК, зокрема АТ «Вертольоти Росії».
Торгівля в обхід санкцій
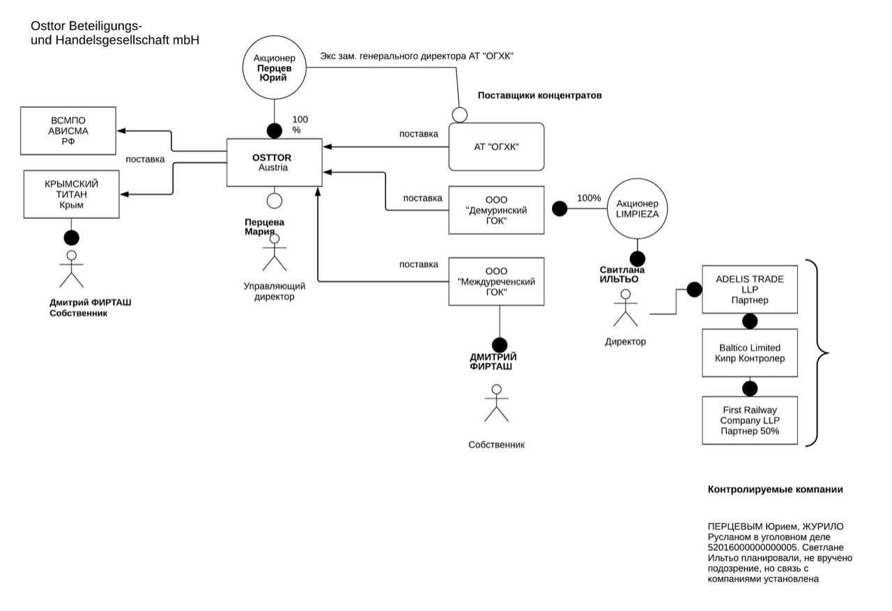
Цілком закономірно, що без участі С.Ільтьо не обійшлися також схеми із продажу титанової сировини виробництва того ж самого Демурінського ГЗК на підсанкційні території впродовж 2020-2021 р.р. через компанію OsttorBeteiligungs- undHandelsgesellschaftmbH (100% акціонер Ю.Перцев, а його дружина Марія є директором компанії). Так, за інформацією ЗМІ, 2021 року через Osttor понад 80% усієї продукції ДемГЗК постачалося підприємствам російського ОПК, до того ж за цінами на 20-25% нижче ринкових. Всього, у 2021 році російським підприємствам було поставлено 19760 тон ільменіту, 5959 тон рутилу та 2786 тон циркону виробництва ДемГЗК. Відомо також, що на сьогодні Osttor є основним постачальником титанових концентратів до РФ з Мозамбіку та В’єтнаму.
Заяви представників Ільтьо про те, що основним ринком збуту продукції ДемГЗК після зміни компанії-власника став Казахстан, також нехай не вводять нікого в оману, адже відомо що між Казахстаном, Білоруссю та РФ існує єдиний економічний простір із достатньо високим рівнем взаємної інтеграції.
Схема постачань української титанової сировини виробництва ДемГЗК до РФ та Криму через компанію Osttor:
За матеріалами сайту «Аргумент»
«Інвестор від Бога»
Таким чином, підсумовуючи усе зазначене вище, необхідно констатувати цілком очевидний факт - на офіційне володіння українським титановим активом претендує особа, яка:
-
Є директором і акціонером оффшорної компанії, що кілька років тому «засвітилася» у резонансних антикорупційних розслідуваннях НАБУ;
-
Спеціалізується у сфері корпоративних фінансів, міжнародного фінансового планування і звітності, а також тривалий час займалася організацією і реалізацією міжнародних фінансових схем та ланцюгів постачання товарно-матеріальних цінностей;
-
Неодноразово опинялася у полі зору правоохоронців та була фігурантом низки резонансних справ щодо нанесення фінансових збитків українській державі;
-
Має прямі та опосередковані багаторічні зв’язки із громадянами України та РФ, які, у свою чергу, мають безпосереднє відношення до титанового бізнесу та постачань титанової сировини на підприємства ОПК Росії;
-
Не має прозорих та зрозумілих для національної фіскальної системи джерел доходів, тривалий час проживає та веде свою діяльність у іноземних юрисдикціях, а простіше кажучи, в оффшорах;
-
Ніколи не була і не може вважатися легальним та самостійним гравцем титанового ринку, натомість є професійним «номіналом» з тривалою історією, строкатою біографією та очевидною належністю до пулу компаній екс-ТОП-менеджерів ОГХК Р.Журило та Ю.Перцева, щодо яких ще й досі тривають антикорупційні розслідування в Україні.
Напевно, Службі зовнішньої розвідки України відомо ще багато «невідомих сторінок» бізнесової біографії С.Ільтьо, хоча наведеної інформації цілком достатньо аби здогадатися, хто є «фасадом», а хто реальним претендентом на активи ДемГЗК і хто може бути кінцевими бенефіціарами цієї оборудки.
Хочемо звернути увагу ще на один досить цікавий момент, який лишився непоміченим… Зосередивши в своїх руках 100% акцій LimpiezaLimited, юристи поквапилися із внесенням змін до ЄДР і оперативно вказали що Світлана Ільтьо є кінцевим бенефіціаром ТОВ «ІнвестАгро», якою володіє ТОВ «Демурінський ГЗК». Причиною такої надмірної уваги до зазначеного аграрного активу, напевно, є те, що підприємство знаходиться на землях перспективного титанового родовища, яке фактично «консервується до найкращих часів» в інтересах власників.
Ключовий акцент
На наше переконання, зациклившись на питаннях типу: «Чи є адекватною ціна 3750 євро за 75% акцій компанії, яка володіє 100% ДемГЗК?», «Чи повністю розрахувалася Bolatico з ВСМПО-Авісма?» і т.і., українське правосуддя надмірно звужує фокус своєї уваги у цій справі...
Судовий процес «МінюстVSШелков» – це історична можливість дати політико-правову оцінку багаторічним руйнівним процесам у титановій галузі України. Ось де знадобилися б матеріали розслідувань (якщо такі взагалі існують) з боку СБУ, БЭБ, Нацполіції, ДБР, якими вітчизняні силовики раніше роками зривали контракти та псували життя сумлінним виробникам, експортерам та покупцям вітчизняної титанової продукції. Де сьогодні усі ці «томи справ» і «сейфи доказів»? Чому позицію Мінюсту в суді підкріплено лише матеріалами від розвідників?
Представники держави не хочуть визнати цілком очевидний факт - пані С.Ільтьо є учасницею сталої міжнародної організованої злочинної групи, яка протягом багатьох років будувала і контролювала тіньові схеми в титановій галузі України, чим спричинила багатомільйонні фінансові збитки, створила загрози національній безпеці, призвела до втрати контролю над стратегічними активами, генерувала корупцію та доводила до деградації цілі підприємства. Сьогодні, у самий розпал війни з РФ, цій групі вистачає нахабства, аби претендувати на легалізацію та легітимне володіння одним з ключових титанових активів в інтересах ворога!
На цьому слід було б зосередити увагу.
Теги: Osttor Beteiligungs- und Handelsgesellschaft mbHBollwerkAdelis TradeПерцев ОлегИльченко ЮлияГарант Транс СервисПерцева ОльгаИльченко СергейМартыненко НиколайГригоренко ЖаннаНАБУООО Юнитранс ОператорCitadeleBankaПерцев ЮрийЖурило РусланОГХКСанкцииСНБОВСМПО-Тирус ЛТДШинкарь МарьянаМинюстLimpieza LimitedИльтьо СветланаBolatico LimitedВСМПО-АВИСМАШелков МихаилДемуринский ГОКВАКСОфшоры
Коментарі:
comments powered by DisqusЗагрузка...
Наші опитування
Показати результати опитування
Показати всі опитування на сайті
