Як окупанти купують обладнання для мікрочипів, у кого та як обходять санкції

Як окупанти купують обладнання для мікрочипів, у кого та як обходять санкції
Росія з усіх сил намагається замінити західну електроніку та промислове обладнання китайськими або власними аналогами. Проте цифри говорять, що за два роки Кремль навіть не наблизився до цієї мети. Половина імпортованих компонентів для зброї – продукція західних компаній.
Однак що в росіян чудово виходить, так це будувати схеми обходу санкцій, зазначає видання Економічна правда. За підрахунками Київської школи економіки (КШЕ) та групи Єрмака-Макфола, імпорт військових компонентів у Росію з лютого 2022 року впав лише на 9%.
ЕП виявила, що завдяки десяткам компаній-імпортерів росіяни налагодили постачання західної промислової електроніки на власні заводи. Серед неї – уживане нідерландське обладнання компанії ASML для виробництва мікрочипів.
Точкові санкції проти цих російських компаній не діють. Навіть якщо вдається накласти санкції на одного з імпортерів – на заміну йому приходить інший.
Проте російські схеми обходу ембарго не такі складні, як здаються на перший погляд. Проблема в тому, що їх багато і вони потребують від західних країн суттєвого посилення режиму санкцій на всіх фронтах.
Як Росія купує західне обладнання для мікрочипів
Виробництво сучасних мікрочипів за рівнем технологій можна порівняти хіба що з польотом на Місяць. Для створення заводу напівпровідників потрібні багатомільярдні інвестиції, найкращі спеціалісти, хімічні елементи, обладнання та програмне забезпечення з низки найбільш розвинених країн.
Лідером і фактично монополістом на ринку обладнання для виробництва чипів є нідерландська компанія ASML. Вона випускає літографічні верстати для напівпровідникових компаній в усьому світі. Без її продукції неможливе виробництво чипів для сучасної техніки: від смартфонів до гіперзвукових ракет.
У 2023 році США тиснули на ASML, щоб зірвати домовленість нідерландців на постачання надсучасного обладнання в Китай на сотні мільйонів доларів.
Для Росії купівля сучасних літографів цієї компанії недоступна з 2014 року, тому росіяни сподіваються зробити власний аналог обладнання ASML.
З 2023 року по 2025 рік Кремль виділяє 100 млрд руб на розробку “суверенної” лінійки обладнання для виробництва мікрочипів. Перспективи сумнівні, адже цифри фінансування принаймні втричі менші, ніж нідерландська компанія направляє на розробку обладнання лише за рік.
Очікується, що Росія у 2024 році опанує виробництво обладнання для випуску 350-нанометрових чипів – це рівень технологій 1996 року. Такими темпами РФ ще не скоро зможе робити компоненти для ракет “Кинджал” чи бодай для “Шахедів”.
Однак росіяни вже можуть виробляти більш сучасні мікрочипи на імпортному обладнанні. У Росії є підприємства, оснащені китайським та нідерландським обладнанням. Вони здатні виробляти 90-нанометрові чипи, що відповідає технологічному рівню початку “нульових” років.
Щоб підтримувати виробництво та розширювати потужності на нідерландських верстатах, потрібно налагодити постачання продукції ASML. З посиленням технологічних санкцій у 2022 році нідерландське обладнання не мало би потрапляти на російський ринок. Однак кілька джерел ЕП вказують, що Росія продовжує імпортувати лінійку обладнання ASML. Його використовують виробники мікрочипів, які працюють, зокрема, з військовою промисловістю.
За даними російської митниці та відкритих реєстрів, спочатку обладнання ASML імпортувала компанія “АК Микротех”. У липні 2023 року вона потрапила під західні санкції і, ймовірно, припинила ввозити цю продукцію.
Однак через кілька місяців імпорт продовжила фірма ООО “Крафттек”. ЕП виявила, що ця російська компанія подає декларації на імпорт обладнання від ASML із серпня 2023 року. З цього часу вона встигла задекларувати 16 видів техніки лише від ASML, а також ввезти її на 1,8 млн дол.
Серед задекларованої техніки ASML можна знайти обладнання для очищення питної води, блок контролю за газовими лініями, панель управління шаблонами. Усе це – важливі частини виробничого ланцюга напівпровідників.
Технікою з цього списку не можна побудувати повний цикл виробництва мікрочипів, однак вона може доповнювати наявні потужності. До того ж список постійно розширюється – остання декларація була подана 23 грудня 2023 року.
У головному офісі ASML ЕП відповіли, що компанія не співпрацює з Росією, а на ринку продає цілісні літографічні системи, а не їхні окремі деталі.
Усе стає цікавіше, якщо подивитися на кожен задекларований росіянами агрегат. Виявляється, що це – уживана 20-річна техніка ASML. Власники застарілих літографічних систем з усього світу розбирають їх і частинами продають на маркетплейсах. Росія викуповує їх і збирає, як конструктор.
Частини літографів ASML можна знайти в популярних інтернет-магазинах. На деяких вказано, що вони є деталями верстата ASML PAS-5500. Імовірно, більшість цих компонентів призначені для цієї застарілої, але популярної моделі.
З відкритих реєстрів та низки публікацій у ЗМІ відомо, що верстати PAS-5500 у різних модифікаціях, зокрема сучасних, дійсно працюють на підприємствах РФ і росіянам є сенс скуповувати ці вживані компоненти на вторинному ринку.
Часто продавці родом з країн, які не ввели санкції проти Росії, наприклад Сінгапуру або Південної Кореї. Це означає, що росіяни можуть без проблем купувати обладнання для свого виробництва напівпровідників.
Окремі версії PAS-5500 можуть працювати за технологією до 90 нанометрів, що відповідає рівню початку 2000-х років. Як Росія може це використати?
“Старі літографічні машини ASML призначені для виготовлення 8-дюймових пластин. Вони можуть підтримувати виробництво мікроконтролерів, схем живлення та радіочастотних приладів. Росія може використовувати ці напівпровідники в автомобілях, військових машинах і навіть танках”, – пояснив ЕП директор з консалтингу Тайванського науково-дослідницького інституту промислових технологій (ITRI) Рей Ян, коментуючи асортимент доступного обладнання на платформі E-bay.
Отже, технологічного рівня імпортованого обладнання недостатньо, щоб побудувати процесори для новітніх ракет або дронів, однак цілком вистачає для більш застарілих зразків озброєння, які досі виробляє Росія.
Власне виробництво мікроелектроніки також допомагає Кремлю обходити санкції. Наприклад, технологічного рівня підмосковного заводу “Микрон” вистачає, щоб виробляти мікрочипи для платіжної системи “Мир”. Уся ця історія демонструє дві речі.
Перша – санкції не працюють, якщо вводити їх повільно. На заміну одному імпортеру швидко прийде інший. Санкційний механізм вимагає більшої гнучкості. ООО “Крафттек” уже кілька місяців активно декларує імпорт критичного обладнання, але санкції проти компанії не ввела навіть Україна.
Друга – схема з імпортом промислового обладнання ASML – це лише вершина айсберга. З відкритих реєстрів відомо, що в Росії працюють десятки компаній-імпортерів, які декларують обладнання західного виробництва.
Серед нього можна знайти кабелі, блоки, двигуни, датчики, модулі, запобіжники від провідних європейських виробників: Siemens, Radiall, Schneider Electric.
Схоже, Росія не змогла повністю замінити західне обладнання китайськими аналогами, тож її промисловість досі тримається за продукцію американських та європейських виробників. Західні ж країни не використовують цю залежність.
Санкції і мікрочипи
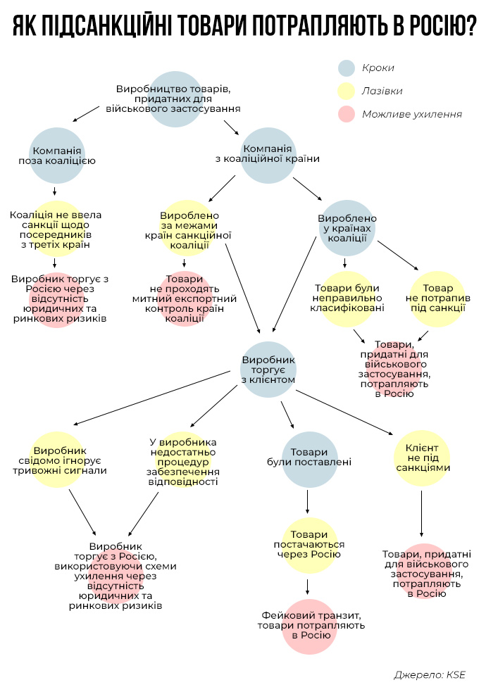
Росія не здатна самотужки покрити потребу військової промисловості в напівпровідниках, тому імпортує їх в обхід ембарго через посередників.
Напередодні вийшов звіт Київської школи економіки та групи Єрмака-Макфола. Фахівці проаналізували імпорт у Росію понад 2 700 відомих компонентів, які використовуються у виробництві військової техніки або критично важливі для промисловості держави-агресора. За даними аналітиків, за девʼять місяців 2023 року Росія імпортувала військових компонентів на 8 млрд дол, товарів подвійного призначення – на 20 млрд дол. Багато це чи мало?
Зараз Росія імпортує лише на 9,1% менше військових компонентів, ніж до лютого 2022 року. Трохи краща ситуація з товарами подвійного призначення: за два роки їх імпорт упав на 28,5%. Це і є головний результат західних санкцій.
Близько половини російських військових компонентів належать до західних брендів. Більшість з них виробляється на заводах у третіх країнах на кшталт Китаю, тому Росії їх діставати легше. 20% компонентів виробляються в самих західних країнах, однак товари все одно потрапляють в РФ через низку посередників у Китаї, Гонконгу, Туреччині та ОАЕ.
З цього випливає, що росіяни за два роки не знайшли заміну принаймні для 45% військових компонентів, вироблених у західних країнах. Тож технологічне ембарго – досі найбільш актуальний спосіб змусити агресора припинити війну.
Однак технологічні санкції вимагають суттєвого доопрацювання. Автори звіту вважають, що потенціал для “закручування гайок” досі існує. Щоправда, прості рішення закінчилися і західним країнам слід комплексно підійти до цієї проблеми.
Серед рекомендацій – синхронізація санкційних списків між державами, поширення ембарго на більшу кількість товарних кодів, накладення санкцій на компанії-посередники, посилення тиску на корпорації, активніший обмін даними між країнами коаліції, проведення спільних розслідувань.
Зрештою, західні країни повинні укріпити державні інститути, відповідальні за експортний контроль, та переглянути правила щодо критичних компонентів. Без швидких та системних рішень ворог завжди буде на крок попереду.
Теги: ООО КрафттекАК МикротехASML Holding NVобход санкцийНапад Росії на УкраїнуВойнаВійнаСанкції проти РосіїСанкціїСанкцииантироссийские санкцииМикрочипыРосіяРоссия
Коментарі:
comments powered by DisqusЗагрузка...
Наші опитування
Показати результати опитування
Показати всі опитування на сайті
