Крымский “черный” архив. Часть 7: Как Novus работает в Крыму

Крымский “черный” архив. Часть 7: Как Novus работает в Крыму
Одна из самых знаменитых в Украине торговых сетей – литовская компания Novus. Novus – известный в Украине бренд, сеть супермаркетов, торговых центров и магазинов. Всего компании принадлежит 42 торговых точки в Украине, значительная часть которых находится в Киеве.
Основатели Novus – литовцы Игорь Беззуб и Раймондас Туменас.
Как выяснили в совместном расследовании «Муниципальный сканер» и Настоящее Время, чтобы сохранить свой бизнес в Крыму после аннексии и введения санкций ЕС, владельцы перерегистрировали свой бизнес через цепочку российских и европейских компаний. Более того, Novus сотрудничал с санкционными российскими предприятиями по государственным контрактам – это также запрещают санкции ЕС.
Novus – известный в Украине бренд, сеть супермаркетов, торговых центров и магазинов. Всего компании принадлежит 42 торговых точки в Украине, значительная часть которых находится в Киеве. Основатели Novus – литовцы Игорь Беззуб и Раймондас Туменас. Они открыли компанию в 2008 году. До этого партнеры владели украинским производителем соков «Сандора», который в середине 2000-х продали корпорации PepsiCo.
Еще до аннексии Novus открыл свои магазины в западной части Украины на базе небольшой торговой сети, а в Севастополе – на базе крупнейшей торговой сети «Ален».
После того, как полуостров аннексировала Россия, в конце марта 2014 года компания «Novus Украина» распространила заявление, в котором определила основные принципы деятельности на территории аннексированного Крыма:
«Мы будем жить по правилам бизнеса и руководствоваться всеми правилами и законами той территории, на которой живут наши покупатели. Потому что одна из основ правильного общества – бизнес должен быть вне политики. Мы работаем ради наших покупателей. Пока у людей будет спрос на наши услуги, мы будем эти услуги им предлагать. Магазины сети Novus – самые популярные магазины Севастополя, а Novus ценит такое доверие».
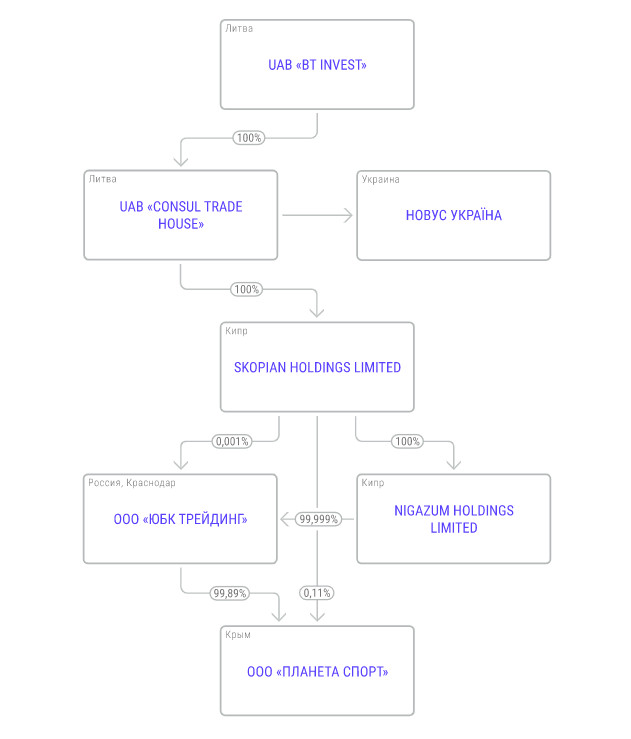
Свою деятельность на полуострове Novus вела через украинскую компанию «Планета «Спорт», которая уже в ноябре 2014 года была перерегистрирована в российском коммерческом реестре, но собственниками оставались украинские юрлица.
В августе 2016 года у «Планеты «Спорт» сменился собственник – новым владельцем стала краснодарская компания «ЮБК Трейдинг», которая принадлежит кипрской компании Nigazum Holdings и Skopian Holdings. Конечным владельцем кипрских компаний является литовская BT Invest Раймондаса Туменаса.

«Мы перекладываем имущество из одного кармана в другой. Цель очень простая: компании, владевшие недвижимым имуществом, были зарегистрированы в Киеве или Севастополе. Было вполне ясно, что мы не сможем осуществлять деятельность, если имущество будет зарегистрировано в Украине. Поэтому была выбрана более нейтральная юрисдикция – Кипр. Однако как субъект хозяйствования ЕС мы не приобретали никакого нового имущества», – пояснял представитель BT Invest Гинтаутас Павалькис.
Согласно проекту действующих санкций Европейского союза, европейским компаниям запрещено инвестировать в бизнес-проекты на Крымском полуострове и заключать новые контракты, особенно с теми компаниями, которые находятся в санкционном списке.
ООО «Планета «Спорт» наряду с вышеуказанными реорганизациями, подпадающими под ограничительные меры ЕС, участвовало и заключало государственные контракты с российскими госкомпаниями. С 2016-го по 2019 год ООО «Планета «Спорт» на основе четырех государственных контрактов в аннексированном Крыму предоставляла услуги субаренды государственному Российскому национальному коммерческому банку (РНКБ) на сумму 7,9 млн рублей ($126 тысяч). РНКБ – основной государственный банк, работающий в Крыму, с 2014 года он находится под персональными санкциями Европейского союза, США и Канады.
Представители BT Invest в 2017 году признали, что заключали госконтракты с банком, но заявили, что нарушением санкций это не считают.
«Действительно мы сдали в аренду помещение санкционному банку. Это не экономическая деятельность. Мы получаем деньги с аренды не просто так. Банк предоставляет клиентам свои услуги. Нормальных банков в Крыму немного. На рынок приходят не крупные банки, а небольшие, которые пытаются там утвердиться. Наши консультанты говорят, что это не нарушение санкций, поскольку мы не помогаем РНКБ улучшать бизнес за счет субъектов хозяйствования ЕС», – пояснил Айварас Каралюс, директор BT Invest.
После первой публикации «Муниципального сканера» литовский МИД подал заявление о проверке по подозрению в нарушении международных санкций, а прокуратура открыла уголовное дело и начала расследование. На запрос Настоящего Времени летом 2019-го в генеральной прокуратуре Литвы изначально ответили, что дело до сих пор расследуется, но детали отказались сообщить. Позже стало известно, что дело было закрыто.
«Прокуроры не смогли установить фактические доказательства того, что несколько литовских компаний работают на Крымском полуострове в нарушение санкций ЕС», – говорится в заявлении Генеральной прокуратуры.
В середине ноября в интервью Настоящему Времени глава МИД Литвы Линас Линкявичюс заявил, что, по его мнению, санкции Евросоюза работают эффективно. В том числе по Крыму.
«Я уверен, что они работают, несмотря на пропаганду, несмотря на уверенность, что они ничего не значат», – сказал он.
На новый запрос о том, почему ведомство не обжаловало решение Генпрокуратуры, к моменту публикации МИД не ответил.
Доказать, что компания нарушает запреты ЕС, может только суд. Как рассказала Настоящему Времени королевский адвокат в сфере европейских санкции Майя Лестер из ассоциации Brick Court Chambers, Евросоюз не дает четких определений, как работают санкции.
«Там очень мало разъяснений по юридическим процедурам. Часто мы подбираем юридические толкования, чтобы понять, что означают эти положения. Адвокаты могут дать свою юридическую оценку, что значат эти документы, – в большей степени это моя работа. Но Европейский суд – это суд, который определит [точные] толкования по европейским санкциям. Это станет единственной законной и правильной интерпретацией», – рассказала Майя Лестер.
На вопросы Настоящего Времени в специальном комитете Министерства финансов Кипра, которое отвечает за соблюдение режима санкций, заявили: «Кипр полностью соблюдает соответствующие правила, включая санкции, связанные с Крымом». На вопрос о деятельности конкретных компаний в Крыму, представленных в нашем расследовании, в Минфине Кипра посоветовали напрямую связаться с этими компаниями.
Источник: Настоящее Время
Теги: Планета СпортсупермаркетРаймондас ТуменасБеззуб ИгорьУкраинаNovusNOVUS (Новус)
Коментарі:
comments powered by DisqusЗагрузка...
Наші опитування
Показати результати опитування
Показати всі опитування на сайті
