Лайфхак для рейдерів: «немає» компанії – немає проблем?

Лайфхак для рейдерів: «немає» компанії – немає проблем?
Про віджимання бізнесу та «знищення» конкурентів у ЗМІ не пишуть вже давно. Але це не значить, що рейдерство в країні подолано повністю.
Нещодавно до редакції потрапив ряд матеріалів, в яких йдеться про ТОВ «Прозріння» та ряд інших компаній, у володінні яких було більше півсотні гектарів землі на Київщині, перспективних для їх забудови. Однак замість реалізації мрії про будівництво котеджного містечка, усі учасники описаної далі справи отримали пошук справедливості, судові процеси та постійну боротьбу з організованою злочинною групою. Принаймні саме так пише Володимир Мікуленко у своїй заяві на адресу Офісу з питань захисту бізнесу МВС України.
Фабула справи й дійсно дуже проста. Земля під забудову виявилась занадто вартісним об’єктом, щоб нею «ділитись» з партнерами. А хронологічно все виглядало так.
Починаючи з 2006 року троє друзів та компаньйонів Мікуленко В.О., Шевченко К.В. та Серебров О.А. розпочали бізнес-проект з розвитку територій поряд з селом Осещина Вишгородського району. Партнери бачили у цій території перспективу для розвитку компактного пригороду міста Києва, з розвинутою інфраструктурою, школами, дитячими садками, транспортними розв’язками. Для проекту ними було залучено власні земельні ділянки, а в подальшому, за кредитні кошти було здійснено купівлю прилеглих земельних ділянок, що дало можливість акумулювати для майбутнього проекту близько 50 га землі.

Для функціональної ефективності проекту, вказані земельні ділянки були передані в ТОВ «Б.М.К.-Білдінг», яке Мікуленко В.О. очолив на посаді директора та в якому володів часткою у Статутному капіталі. За чотири роки, протягом 2006 – 2010 років, в інтересах спільного проекту, Мікуленко В.О. самостійно, без участі партнерів, сформував земельний масив та передав його у власність ТОВ «Б.М.К.-Білдінг», за власною ініціативи розробив і погодив в 2010 році проект «Екологічне поліпшення стариці річки Десна».
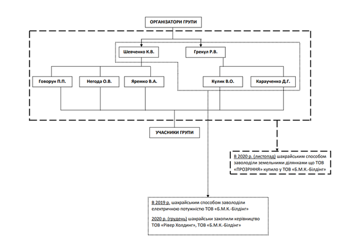
Натомість Кирило Шевченко в якийсь момент переконав Мікуленка В.О. передати корпоративні права ТОВ «Б.М.К.-Білдінг» іноземній компанії, акції якої мали бути розподілені між ними, як між партнерами у спільній справі.
За партнерською домовленістю у 2011 році Мікуленко В.О. передав належну йому частку в Статутному капіталі ТОВ «Б.М.К.-Білдінг» у власність компанії ТОВ «Рівер Холдинг», де 0,001% (0,76 копійок) належало Шевченко К.В., а 99,999% - кіпрській компанії KONOFIX LIMITED. Саме «Рівер Холдинг» й стало головним антагоністом у цій справі, бо відтепер Шевченко К.В. міг не криючись заявляти колишнім партнерам, що саме він тут тепер головний. Однак це все було потім.
Спочатку Шевченко К.В. повідомив партнерів, що не може з якихось незрозумілих причин виконати домовленість - передати у власність Мікуленка В.О. та Сереброва О.А. (який пішов з життя в квітні 2016 року) належну їм частину акцій кіпрській компанії KONOFIX LIMITED. Потім Шевченко К.В. повідомив, що ані він, ані кіпрська компанія KONOFIX LIMITED не має можливості, тай навіть бажання фінансувати реалізацію проекту. Тоді Мікуленко В.О. самостійно продовжив пошук шляхів для його реалізації. Так, протягом 2013 року він організував і профінансував будівництво електричної мережі потужністю 2500 Квт для ТОВ «Б.М.К.-Білдінг». Протягом більше десяти років, в складні для країни і бізнесу часи Мікуленко В.О. докладав усіх можливих зусиль для розвитку проекту.
А далі почалось! У 2019 році ПАТ «Київобленерго» позбавило ТОВ «Б.М.К.-Білдінг» права на електричну потужність 2500 Квт та передало її у власність ТОВ «Рівер Гарден» на підставі Додаткової угоди №2-КСР-00-18-0517/2019 до Договору про приєднання до електричних мереж систем розподілу №КСР-00-18-0517 від 14.12.2018 року (надалі - Додаткова угода). В п. 1 Додаткової угоди було зазначено підставу для набуття ТОВ «Рівер Гарден» всіх прав на електричну потужність і мережу належних ТОВ «Б.М.К.-Білдінг», а саме – набуття ТОВ «Рівер Гарден» права власності на земельні ділянки ТОВ «Б.М.К.-Білдінг» кадастрови номери 3221888800:38:140:1112, 3221888800:38:140:1113, 3221888800:38:140:1114, 3221888800:38:140:1115, 3221888800:38:140:1116, 3221888800:38:140:0555, 3221888800:38:140:0556, 3221888800:38:140:0567, 3221888800:38:140:1013. Із тексту Додаткової угоди вбачається, що її було підписано трьома сторонами: з боку ПАТ «Київобленерго» - Пушняк А.В., керівник департаменту технічних приєднань, з боку ТОВ «Рівер Гарден» - Кулик В.О., директор, з боку ТОВ «Б.М.К.-Білдінг» - Мікуленко В.О., директор.
Але!
По-перше, ТОВ «Рівер Гарден» ніколи не набувало права власності на зазначені в Додатковій угоді земельні ділянки ТОВ «Б.М.К.-Білдінг».
По-друге, Мікуленко В.О. директор ТОВ «Б.М.К.-Білдінг» не підписував зазначену Додаткову угоду, його підпис було підроблено, про що свідчить Висновок експертів за результатами проведення судової почеркознавчої експертизи у кримінальному провадженні №12021116150000102 складений КНДІСЕ 29.07.2021.
По-третє, Мікуленко В.О. не був знайомим і ніколи в житті не зустрічався з Куликом В.О., який підписав зазначену Додаткову угоду, використавши підроблений підпис Мікуленка В.О.
По-четверте, згідно з відкритими реєстраційними даними, власниками ТОВ «Рівер Гарден» є громадяни України Грекул Ростіслав Володимирович та Караученко Дмитро Георгійович, які не тільки «чудом» заволоділи електричною потужністю ТОВ «Б.М.К.-Білдінг», а й таким самим «чудом» разом із Шевченко К.В. набули права власності на земельні ділянки, що раніше належали ТОВ «Б.М.К.-Білдінг». Але про це «чудо» буде далі.
Так відбувся перший прояв спрямованої діяльності злочинної групи, в якій саме Кулик В.О. відіграє значну роль.
Неправомірна втрата ТОВ «Б.М.К.-Білдінг» прав на електричну потужність, незрозуміла поведінка Шевченка К.В., про яку Мікулеко В.О. повідомляє в своєму зверненню до Офісу з питань захисту бізнесу МВС України, призвели до рішення Мікуленка В.О. продати земельні ділянки ТОВ «Б.М.К.-Білдінг» площею 36 га до ТОВ «Прозріння».
І тут злочинна група проявила себе, як кажуть, «у всій красі».
За версією однієї зі сторін, 27 жовтня 2020 року на підставі Договору купівлі-продажу частки у статутному капіталі ТОВ «ПРОЗРІННЯ» складається Акт приймання-передачі часток у статутному капіталі ТОВ «ПРОЗРІННЯ», ідентифікаційний код 43639634, між Рахлінським Володимиром Едуардовичем і Штанько Ігорем Олексійовичем, як відчужувачами часток, та громадянином Яремко Віталієм Анатолійовичем. Оскільки угода була більш ніж значною (кожна частка «важила» по 100 млн грн), то справжність підписів усіх учасників посвідчував приватний нотаріус Київського міського нотаріального округу Каплун Ю.В. Однак так відбувалось лише в уяві організаторів злочинної групи.
Насправді ж нічого цього не було. Як вбачається з відповіді самого нотаріуса (лист за вих. №644/01-16), справжність підпису Штанько І.О. (і Рахлінського В.Е. відповідно також) на акті приймання-передачі частки у статутному капіталі ТОВ «ПРОЗРІННЯ» від 27.10.2020 року, код ЄДРПОУ 43639634, зазначений нотаріус ніколи не засвідчував, тобто такий підпис є підробленим.
Крім того, нотаріусом також було повідомлено, що ним були встановлені й інші порушення при посвідченні вказаного документу:
- вказаної нотаріальної дії приватний нотаріус КМНО Каплун Ю.В. взагалі не вчиняв;
- 27 жовтня 2020 року за реєстровими №№ 3650, 3651 він посвідчив справжність підписів громадян Яремка Віталія Анатолійовича та Смертенка Серія Яковича на Акті № 01/20 приймання-передачі майна, який було викладено на нотаріальному бланку НМК № 498488, тобто було посвідчено підписи зовсім інших осіб на іншому документі;
- бланк, на якому викладено наданий для огляду документ, не відповідає зразку нотаріальних бланків, який нотаріусом Каплун Ю.В. наразі використовується;
- коли засвідчується справжність підписів трьох осіб – документ реєструється під трьома реєстровими номерами, а у наданому для огляду документі – під двома;
- підпис нотаріуса, який стоїть на цьому документі – не його, Каплуна Ю.В.
Наведені вище факти підтверджує і висновок судової почеркознавчої експертизи, яким встановлено, що підписи учасників ТОВ «Прозріння» Штанько І.О. і Рахлінського В.Е., а також підпис та відбиток печатки нотаріуса Каплуна Ю.В. на вказаному акті дійсно є підробними. Вочевидь, мова йде про відверто шахрайські дії. Так це чи ні – очікуємо розслідування від Нацполіції.
Після цього почали змінюватись керівники та засновники підприємств, а земельні ділянки - передаватись до інших підприємств (зокрема, до Статутного капіталу ТОВ «НВК «НОВА ХВИЛЯ» та ТОВ «НВК «ПЕРША ХВИЛЯ»). Тобто в принципі робилось все, аби землею почали користуватись ті, хто нею не володіє. Паралельно змінюються власники і у інших споріднених з проектом підприємствах, а саме ТОВ «Рівер Холдинг» та ТОВ «Б.М.К.-Білдінг».
За словами учасників подій, Шевченко К.В. використав невідоме їм доручення від KONOFIX LIMITED, яке не надавало йому жодних повноважень, та зареєстрував у нотаріуса звільнення Кедровського В.С. з посади директора ТОВ «Рівер Холдинг» та Мікуленка В.О. з посади директора ТОВ «Б.М.К.-Білдінг», водночас призначивши директором одразу на ці два товариства Віталія Кулика, який, на момент призначення, вже виступав засновником компанії ТОВ «НВК «НОВА ХВИЛЯ», у статутному капіталі якої опинилися ділянки ТОВ «Прозріння» після його рейдерського захоплення.
Пікантність ситуації полягала в тому, що на момент «звільнення» Мікуленка В.О. та Кедровського В.С., кіпрська компанія вже була ліквідована.

Тож виникає риторичне запитання, а на якій такій правовій підставі робились всі ці зміни. І це також мають ретельно досліджувати правоохоронці.
Крім того, від себе додамо, що переглядати історію реєстраційних змін усіх перелічених вище компаній – справа невдячна, бо там майже сотня записів або про зміну керівників, або про видалення бенефіціарних власників. Причому інколи – майже по колу.
В будь-якому випадку незаконність прийняття рішень, які стали підставами звільнення з посади директора ТОВ «Б.М.К.-Білдінг» є предметом розгляду справи №904/5880/21, яка перебуває на розгляді Господарського суду Дніпропетровської області та справи № 910/8343/21, яка перебуває на розгляді Господарського суду міста Києва.
Що ж стосується подальшої долі земельних ділянок, то «відбити» назад їх виявилось не так вже й просто. Так, з одного боку, наказом Міністерства юстиції України «Про задоволення скарги» №4433/5 від 23.12.2020 року реєстраційна дія по реєстрації зміни учасників ТОВ «Прозріння» була визнана протиправною та такою, що підлягає скасуванню, а усі наступні реєстраційні дії, які були хронологічно вчинені щодо ТОВ «Прозріння», ТОВ «НВК «НОВА ХВИЛЯ» і ТОВ «НВК «ПЕРША ХВИЛЯ», були також визнані протиправними як такі, що ґрунтуються на первинній протиправній дії та пов`язані із нею взаємозалежністю.
15.12.2020 р., Шевченківським районним судом міста Києва у справі № 761/40321/20 було накладено арешт на земельні ділянки з забороною ТОВ «НВК «НОВА ХВИЛЯ» та ТОВ «НВК «ПЕРША ХВИЛЯ» відчужувати та розпоряджатися вказаними ділянками. Але ж й «інша сторона» не сиділа, склавши руки, і того ж дня, 15.12.2020 р., з метою ще більшого ускладнення повернення земельних ділянок у володіння законного власника – ТОВ «Прозріння», земельні ділянки були переоформлені на підконтрольних рейдерам фізичних осіб. Під час такого переоформлення рейдери навіть не намагались придумати «щось геніальне», а просто «віддавали» землю самим собі, своїм рідним (бо дуже вже не віриться, що то випадкові тезки з однаковими прізвищами), та навіть членам родини нотаріуса, який посвідчував всі ці правочини.
А додатково по більшості ділянок ще було зареєстровано право забудови земельних ділянок (суперфіцій) за ТОВ «Перша інвестиційна будівельна компанія» (ідентифікаційний код 37449803) та договір оренди з ТОВ «Рівер Гарден» на чолі з відомим вже нам Куликом В.О.
Врешті-решт, з метою захисту своїх прав, ТОВ «Прозріння» домоглось того, що ще 24.12.2020 року слідчим суддею Шевченківського районного суду міста Києва було винесено нову ухвалу у справі №761/42001/20, якою земельні ділянки визнано речовим доказом у кримінальному провадженні та накладено арешт на земельні ділянки. Але заборона – це ще не повернення, тим більше, що віддавати землю ніхто не збирався.
Станом на листопад 2021 року в мережі Інтернет можна віднайти лише один медійно активний проект, що його реалізують в тому числі й на землях, які належать ТОВ «Прозріння» (а правдивіше сказати – незаконно використовуються особами, пов’язаними з Кирилом Шевченком). Це так званий проект RIVER GARDEN (https://rivergarden.com.ua/).
Реалізується проект RIVER GARDEN через компанію ТОВ «Рівер Гарден». Якщо заглибитися в історію, то виявиться, що у березні 2019 року компанію з досить маркетингово непривабливою назвою – ТОВ «Перша Покрівельна Компанія» було перейменовано у ТОВ «Рівер Гарден», а його керівником призначено Віталія Кулика, який згодом очолив ще й ТОВ «Б.М.К.-Білдінг» та ТОВ «Рівер Холдинг» та виступив засновником ТОВ «НВК «НОВА ХВИЛЯ».
З цього моменту, ТОВ «Рівер Гарден», не маючи жодної земельної ділянки у власності чи користуванні, жодного збудованого об’єкта нерухомості, за відсутності прав на приєднання до електричних мереж, як і самих електричних мереж, почала позиціонувати себе як «забудовник елітної нерухомості на березі Десни» та почала пропонувати громадянам вкладати кошти в будівництво котеджів. Для цих цілей, ТОВ «Рівер Гарден» навіть обіцяли перекрити вихід до річки Десна, що вже на той момент викликало суспільний резонанс та стало предметом кримінальних проваджень та журналістських розслідувань (див. «Паркан перед Десною: в Осещині на Вишгородщині почалися слідчі дії»).
Тож вступати у будь-які правовідносини з проектом RIVER GARDEN (купувати котеджі, інвестувати у будівництво) звичайним людям наразі дуже ризиковано. Насамперед через той факт, що на плані забудови, де так красиво намальовані й гелікоптерний майданчик, й поля для тенісу та міні-футболу, не зазначено про те, що 30-40% з цих ділянок належать на законних підставах зовсім іншим власникам, а спір про витребування землі з чужого володіння все ще триває у судових інстанціях (нижче скріншот з сайту "забудовника", та реальний стан речей).


Наявність судових суперечок (а також численних звернень до Антирейдерської комісії Мінюсту) не прикрашає жоден бізнес. А тому не дивно, що у відношенні до всіх причетних до ТОВ «Прозріння» та ТОВ «Б.М.К.-Білдінг», інших дійових осіб розпочався більш системний тиск.
Поряд з брудною інформаційною кампанією (з вигаданими історіями про фальшивих швейцарських інвесторів, з розповідями про те, як тут будуватимуться «американські» школи тощо), розпочинаються дії, які мають бути ретельно досліджені правоохоронними органами. На сьогодні відкрите тільки кримінальне провадження №12020100100007387 (за фактом шахрайства).

Але не виключено, що в найближчому майбутньому йтиметься й про більш «тяжкі» статті Кримінального Кодексу України. Зокрема, існують об’єктивні підозри щодо того, що Шевченку К.В. для боротьбі із законними власниками земельних ділянок вдалось залучити окремих високопосадовців, а також, ймовірно, вихідців з криміналітету.
В будь-якому разі сам В.Мікуленко прямо заявляє про погрози відносно себе з боку Шевченка К.В., причому навіть йдеться про розправи над колишнім партнером за допомогою авторитетів з чеченської діаспори. Прямих доказів цим твердженням немає.
Але тим не менш радимо звернути увагу на повідомлення у мережі інтернет від 7 липня 2020 року, де вказано, що цього дня в Києві поліція затримала двох громадян РФ із Чечні, які планували скоєння тяжких злочинів. За даними Hromadske (https://hromadske.ua/ru/posts/trenery-po-boksu-ili-ssylnye-iz-chechni-chtoizvestno-o-russkih-kotoryh-vydvorili-iz-ukrainy-v-iyule), ці громадяни РФ мали стосунок до правоохоронних органів РФ та були представниками Спеціального загону швидкого реагування (СОБР) «Терек» і прибули в Україну за письмовими запрошенням (!) вже відомого нам Шевченка К.В., серед іншого - президента Київського Осередку Федерації боксу України (на фото нижче - Шевченко другий з правого краю, 

В цій справі не можна не згадати й про інших осіб, які можуть (чи вже) постраждати від дій рейдерів.
Вище ми вже згадували про те, що ТОВ «Рівер Гарден» не мало у власності або користуванні земельних ділянок та об’єктів нерухомості, що виключало можливість здійснення приєднання до електричних мереж відповідно до чинного в Україні законодавства (для приєднання необхідна будівля або ділянка, яка має забезпечуватися електричною енергією). Крім того, необхідно було отримувати Технічні умови приєднання, розробляти проектну документацію, погоджувати її, а в подальшому необхідно здійснювати будівництво трансформаторних підстанцій, кабельних ліній та отримання потужності. Але для чого робити це все, якщо вже є інший суб’єкт, який це все реалізував!? На цьому етапі зловмисники і звернули увагу на ТОВ «Міжріччя» і побачили у захопленні електричних мереж Міжріччя не тільки можливість заволодіти чужими активами, але і можливість отримати вплив на функціонування цілого котеджного містечка.
До речі, саме «Міжріччя» у період з 2012 року по 2021 рік стало одним з найбільш успішних проектів з котеджної забудови територій у Київській області, не в останню чергу за рахунок розвинутої системи електричних мереж, яка станом на початок 2021 року вже включала в себе більше 15 трансформаторних підстанцій, близько 100 кілометрів кабельних ліній та забезпечувала електричною енергією більше ніж 1000 домоволодінь котеджного містечка Міжріччя та мешканців частини села Осещина та села Хотянівка. Основою, від якої живиться вся вищенаведена система електричних мереж Міжріччя, є розподільний пункт потужністю 10 кВ № 7 (РП-7), який було побудовано ще у 2012 році. Саме РП-7, як основа вказаної системи електричних мереж і став об’єктом рейдерського захоплення.
19 квітня 2021 року, приблизно о 19 год. 20 хв. до ТОВ «Міжріччя» надійшло повідомлення про спрацювання охоронної сигналізації на вхідних дверях РП-7. Як з’ясувалося, будівлю РП-7 було захоплено декількома десятками озброєних осіб і відразу зламано замки та вварено нові, біля будівлі встановлено постійний пост приватної охорони. Захоплювачі виявилися представниками ТОВ «Рівер Гарден». Поліції, яка прибула на місце, вони надали витяг про право власності ТОВ «Рівер Гарден» на будівлю з назвою «РП-7», яке було зареєстроване у селі Бишів Фастівського району за 2 години до події захоплення. Вказаний витяг не містив ані адреси, ані кадастрового номеру ділянки, на якій розташований об’єкт, ані будь-яких інших індивідуалізуючих відомостей, лише назву – «РП-7», яка збігалася з написами на вхідних дверях розподільного пункту ТОВ «Міжріччя».
Як виявилося, незаконну державну реєстрацію права власності на будівлю РП-7 для ТОВ «Рівер Гарден» за 2 години до захоплення провела державний реєстратор Бишівської сільської ради Київської області Білич Оксана Славівна, на підставі набору випадкових документів, жодний з яких не має правовстановлюючого характеру, зокрема: технічний паспорт; публічний договір про постачання електричної енергії з ТОВ «Київська обласна енергопостачальна компанія»; Зміни № 1 до технічних умов; Технічні умови приєднання, серія та номер: К-00-13-0453, виданий: 12.03.2013 р. ПАТ «АЕС Київобленерго»; Додаткова угода № 2-КСР-00-18-0517/2019; Угода, серія та номер: б/н, видана 20.11.2012, видавник: Сторони. Дані документи взагалі не є правовстановлюючими, не надають ТОВ «Рівер Гарден» жодних прав, більше того, відсутні документи, які підтверджують введення в експлуатацію об’єкта, присвоєння об’єкту адреси та будь-які права на земельну ділянку під об’єктом. Державний реєстратор, при проведенні державної реєстрації права власності на підставі вказаних документів діяла відверто незаконно.
В подальшому, в рамках кримінального провадження, відкритого за заявою ТОВ «Міжріччя», висновком судової почеркознавчої експертизи встановлено, що подані на реєстрацію документи, а саме Зміни № 1 до технічних умов та Додаткова угода № 2-КСР-00-18-0517/2019 є не просто неналежною підставою для реєстрації права власності, а є підробленими.
Законні власники будівлі та електричних мереж РП-7 звернулися до Вишгородського районного суду Київської області, який 30 квітня 2021 року вжив заходи забезпечення позову, якими заборонив ТОВ «Рівер Гарден» та особам, які діють в його інтересах, доступ до будівлі РП-7 та використання мереж РП-7. Однак, ТОВ «Рівер Гарден», розуміючи, що їх протиправна «реєстрація» протримається недовго, в період дії вказаних судових заборон вдалося ще до одного відвертого порушення закону і внесло завідомо неправдиві відомості до реєстру будівельної діяльності про нібито здійснення реконструкції будівлі РП-7. Фактично, ТОВ «Рівер Гарден» проігнорували рішення суду та імітували виконання будівельних робіт на об’єкті, та просто заповнили дві електронні форми у Державному реєстрі будівельної діяльності: повідомлення про реконструкцію (реєстраційний номер КС051210514912 від 14.05.2021 р.) та декларацію про готовність об’єкта після реконструкції (реєстраційний номер ІУ101210923189 від 23.09.2021 р.), для того, щоб в черговий раз створити видимість, що ТОВ «Рівер Гарден» має відношення до будівлі РП-7.
На щастя для рейдерів, українське законодавство лояльне та передбачає принцип презумпції достовірності інформації, відповідно до якого ТОВ «Рівер Гарден» повідомляє про факт виконання робіт та залишається відповідальним за достовірність, а органи державно архітектурно-будівельного контролю залишають за собою право вибірково перевірити достовірність інформації. Питання «чи перевірили?» є риторичним, оскільки, у зв’язку з провальним процесом реформування та передачі повноважень від Державної архітектурно-будівельної інспекції до Державної інспекції архітектури і містобудування у період з 01.06.2020 по 16.09.2021 архітектурно-будівельний контроль в Україні просто не здійснювався, а численні звернення ТОВ «Міжріччя» до контролюючих органів були проігноровані, чим і скористалися у ТОВ «Рівер Гарден».
Зухвалість головних дійових осіб у цій справі вражає, власне як і можливість досі користуватись послугами так званих «чорних реєстраторів» (здається, у Мінюсті поспішили, коли казали, що проти них вжито усіх максимальних заходів. В будь-якому разі, до анонсованого у Міністерстві "кінця епохи рейдерства" ще дуже далеко.
А поки Мікуленко В.О. намагається знайти правди в судах та Національній поліції, Шевченко К.В. продовжує «дерибанити» активи Мікуленка В.О.
Так, в квітні 2021 року Шевченком К.В. через свого прямого родича було продано громадянину Кіріязову Артуру Вікторовичу за $2 млн. дол. США земельні ділянки (кадастрові номери 3221888800:38:139:6018, 3221888800:38:139:6018, після продажу - новий кадастровий номер 3221888800:38:139:6019), які належали компанії ТОВ «Вишгород Інвест Плюс» та які були перед продажем виведені з компанії на прямого родича Шевченка К.В. При цьому, звісно, в договорах купівлі-продажу була ціна за експертною грошовою оцінкою, а про справжню вартість продажу у Вишгородському районі відомо не всім. Взагалі існує підозра, що такі вчинки щодо партнерів з боку Шевченка К.В. є нормою, бо ходить багато чуток про десятки ошуканих ним людей.
Втім, поки Генеральна прокуратура України закриває очі на діяльність злочинної групи, можливо, до ситуації має підключитись хоча б ДБР. А то вже доходить до того, що слідчі надсилають до господарського суду листи з вимогою надати відповідь, як саме їх заяви вплинули (!) на розгляд справи про банкрутство ТОВ «Б.М.К.-Білдінг» (відкрите через багатомільйонну заборгованість з виплати зарплати). Чесно кажучи, таких листів ще жодного разу не бачили ані судді, ані адвокати. Бо по суті – це грубе перевищення службових повноважень (такого згвалтування ст. 40 КПК України ще пошукати), оскільки слідчий не тільки «переконує суддю» в наявності «злочинів», які він навіть не спромігся довести, але ще й наполягає на необхідності використання його слів під час розгляду справи.
Це не що інше, як прямий вплив на суддю та втручання у відправлення правосуддя (про такі речі, судді завжди повідомляють до Вищої ради правосуддя, і це – пряма сфера дії ДБР).
І щоб навіть не сумнівались, слідчі у нас, виявляється, можуть бути дуже оперативними, коли схочуть. Бо вже наступного дня після того, як суд призначив арбітражного керуючого в справі про банкрутство, його "викликали на допит" не простою Укрпоштою, а дороговартісною кур’єрською службою!

І наостанок не можна не згадати про ще один знаковий випадок, який лише підтверджує наявність високого рівня доступу «до потрібних людей» з боку рейдерів.
Так, 19 листопада 2021 року о 10-й годині ранку під ключами приватного нотаріусу Вавринчук О.М. хтось невідомий (сама нотаріус категорично заперечує про причетність до таких дій) робить за 8 хвилин те, чого не змогли зробити за цілий рік протистояння усі «тітушки» разом узяті, а саме – просто знищує в Реєстрі сам запис про ТОВ «Прозріння».
Ось так просто: була компанія – і немає… І не треба жодних судових розглядів, засідань Мінюсту, процедур банкротства, поглинання чи будь-чого іншого з набору господарського законодавства. Неоціненні технології для будь-яких рейдерів, якщо чесно, хоча про вартість таких «послуг» можна лише здогадуватись.
До речі, за даними з власних джерел редакції, того ж самого дня від аналогічних «змін» до Реєстрів, зроблених «тим самим» нотаріусом (чи вже сам нотаріус в тому винен, чи його використали «втемну» - то знову ж таки робота для правоохоронних органів), постраждали ще декілька великих підприємств, які занадто довго вирішували свої справи в суді.
Наказом міністра юстиції всі записи на сьогодні вже відновлено, але державі на такі події слід реагувати негайно та жорстко, бо вже завтра, хтось особливо затятий, додумається до того, що так само в Реєстрі можна підчистити і запис про існування МВС або навіть Офісу Президента. Врешті-решт, адекватна реакція правоохоронців потрібна, щоб довести, що в Україні реально існує захист підприємництва, права власності та існує справедливий правопорядок.
P.S. Під час підготовки матеріалу стало відомо про засідання 20 листопада 2021 року ТСК Верховної Ради України з питань захисту прав інвесторів, за результатами якого народний депутат Галина Янченко наголосила на такому: «Закордонний інвестор з ТОВ «Рівер Холдінг» планував звести котеджне містечко River Garden у Вишгородському районі з інвестиціями у 90 млн доларів. Земельні ділянки компанії привласнив колишній директор. Спочатку він перепродав їх сам собі за суттєво заниженою вартістю, а потім злив під контроль інших людей, а для замітання слідів - розпочав «віджим» всієї компанії та почав її банкрутство. Мінюст допоміг припинити цю схему. Наразі злочин активно розслідується Головним слідчим управлінням Нацполіції. А ТСК у свою чергу звернеться до правоохоронних органів щодо проведення внутрішнього розслідування місцевих поліційських, які сприяли рейдерам».
Без слів. Хіба що: «Як на чорне сказати біле». Хоча нічого дивно, бо що можна було очікувати від засідання, коли на ньому були присутні лише тільки ті самі рейдери, проти яких і збирається «воювати» народна депутатка.
Окрему увагу звертає на себе громадянин Ізраілю Маор Хеммо, який заявив про ошук інвесторів на 90 млн дол, при цьому не зрозуміло, де саме ці інвестори, а також яким чином а і для чого, зібравши інвестиції іноземних громадян (з його ж слів, отримавши від них значні суми грошових коштів, обіцяючи їм власність на частку землі сільськогосподарського призначення через кіпрську компанію KONOFIX LIMITED), він ліквідував кіпрську компанію KONOFIX LIMITED вже 4 роки тому, фактично позбавивши цих інвесторів будь-якого права на повернення коштів (звісно, якщо такі інвестори та інвестиції були). Дуже дивно, але чомусь члени тск ці питання не дослідили, а пояснення діючого реального власника земельних ділянок взагалі не прийняли до уваги.
Залишається тільки сподіватись, що після статті, іншу сторону також запросять для надання пояснень та доказів.
Втім, спробуємо нагадати для членів ТСК слова її очільниці, які вона сама сказала декілька днів тому в інтерв’ю для ЗМІ: «Оскільки ми намагаємось бути максимально об’єктивними та рівновіддаленими, на засідання ТСК ми запрошували й іншу сторону, аби почути її аргументи та зробити висновки. Інформація, яку ми почули від обох сторін на засідання ТСК розставила багато крапок над «і». Тому, не займаючи нічиєї сторони, ми прийняли рішення забезпечити публічність і прозорість судового розгляду».
Очевидно, що саме так потрібно діяти і в цій справі.
Автор: Іван Правдін
Теги: Шевченко Кирилл ВалерьевичОфіс президента УкраїниТОВ Вишгород Инвест ПлюсКириязов АртурБилыч ОксанаКулик ВиталийЯремко ВиталийРахлинский ВладимирШтанько ИгорьКараученко ДмитрийГрекул РостиславТОВ Ривер ГарденООО Ривер ХолдингКиївська областьТОВ Б М К БилдингМикуленко ВладимирУкраїнаМВСБізнесРейдерство
	Коментарі:
comments powered by DisqusЗагрузка...
Наші опитування
Показати результати опитування
Показати всі опитування на сайті
				
				
				
				
				
				
				
				
			
		
		