АНТИКОР — національний антикорупційний портал
МОВАЯЗЫКLANG
Київ: 8°C
Харків: 8°C
Дніпро: 8°C
Одеса: 8°C
Чернігів: 9°C
Суми: 8°C
Львів: 4°C
Ужгород: 8°C
Луцьк: 4°C
Рівне: 3°C

Анатомия олигархата. Структура и риски группы Приват

Читать на русском
Анатомия олигархата. Структура и риски группы Приват
Анатомия олигархата. Структура и риски группы Приват

Головной офис ПриватБанка в Днепропетровске располагается в административном здании, которое получило название «Дельта». Вид этого здания сверху и крыша офисного центра действительно напоминают греческую букву «дельта». 

 dqxikeidqxidqrant
 

Но вряд ли при выборе наименования брали за основу греческий алфавит. Термин «дельта» применяется также финансистами. 

Дельта — разность цен; изменение цены опциона на будущую покупку или продажу акций, обусловленное изменением текущих цен акций, синоним слова «маржа», «доход». 
Так что уже одним своим видом ПриватБанк дает понять всем, для какой цели он создан. 
О деятельности ПриватБанка непросто получить достоверную информацию, но попробуем все же заглянуть внутрь, в «святая святых» через эту покрытую стеклом дельтовидную крышу. 

Группа Приват 

Было время, когда Игоря Коломойского большинство знали только заочно, он не был публичным, даже его фото для публикации нелегко было найти, не то, что его самого запечатлеть. Прям, как «суслик»: «— Ты суслика видишь? — Нет. — И я нет. А он есть!». 

Тем не менее, как сейчас, так и ранее существовала стойкая ассоциация – ПриватБанк это Коломойский. 

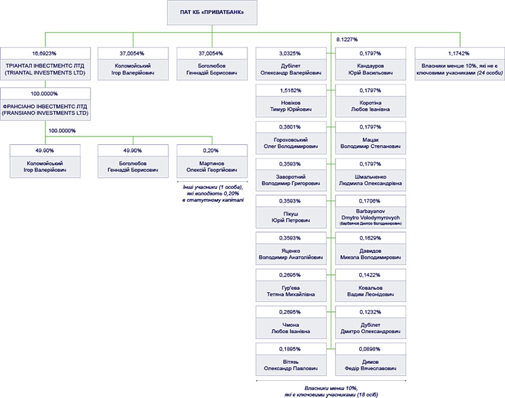
Согласно официальным данным НБУ и размещенной на сайте ПриватБанка информации по состоянию на 02 июня 2015 года структура собственности банка следующая. 

Игорь Коломойский и Геннадий Боголюбов являются прямыми владельцами по 37,0054 % (каждый) в уставном капитале банка. 

Еще 16,6923 % уставного капитала ПриватБанка принадлежат кипрской компании (читай – оффшору) ТРИАНТАЛ ИНВЕСТМЕНТС ЛТД (TRІANTAL ІNVESTMENTS LTD) 
Стопроцентным собственником указанной кипрской компании является оффшор с Британских Вирджинских островов ФРАНСИАНО ИНВЕСТМЕНТС ЛТД (FRANSІANO ІNVESTMENTS LTD). 
В свою очередь пакетами по 49,9 % в уставном капитале вирджинского оффшора владеют Коломойский и Боголюбов. 

Таким образом, каждому из основных акционеров банка, коими являются Коломойский и Боголюбов, в совокупности (напрямую и через два оффшора) принадлежат по 45,3349 % уставного капитала ПриватБанка, то есть у них, как у мажоритарных акционеров, находится в собственности 90,67 % акций ПриватБанка, но при этом никто из них не обладает большинством. Так что с формальной точки зрения считать именно и только Коломойского главным собственником ПриватБанка неправильно. 

Почему же тогда мы не наблюдаем участие Боголюбова в делах ПриватБанка? 

Сами собственники банка не освещали эту тему, поэтому мы можем лишь делать самостоятельные выводы на основе имеющейся информации. 

Коломойский и Боголюбов занимаются совместным бизнесом со студенческих лет и между ними сложилось негласное, может быть даже несколько спонтанное, распределение обязанностей и сфер бизнеса, которые они курируют. Кстати, когда создавался ПриватБанк, именно Коломойский, как говорят работавшие и работающие с ним, был противником его создания и считал такие хлопоты излишеством. Но жизнь распорядилась по своему и теперь «маємо те, що маємо». 

В число миноритарных акционеров входят представители топ-менеджмента финучреждения: 
- Дубилет Александр, глава правления банка (на указанную дату владел 3,03% акций); 
- Новиков Тимур, первый заместитель главы правления банка (1,5%); 
- Гороховский Олег, первый заместитель главы правления банка (0,36%); 
- Яценко Владимир, первый заместитель главы правления банка (0,36%) 
- Заворотний Владимир, заместитель главы правления банка (0,36%); 
- Пикуш Юрий, генеральный заместитель главы правления банка (0,36%); 
а также некоторые другие – всего с Коломойским и Боголюбовым акционерами являются более 40 физлиц. Схематично структура собственности ПриватБанка выглядит так. 



Однако, Приват – это не только банк, де-факто - это финансово-промышленная группа, которая, как и банк, являющийся ее основой, свою деятельность не афиширует, избегает публичности, порой даже отрицает наличие какой-либо связи с ПриватБанком. 

Негласной и не афишируемой задачей ПриватБанка, как основы «ФПГ-Приват», впрочем, как и других подобных банков (ахметовский ПУМБ, рухнувшие клюевский Активбанк, климцовский Финансовый мир и др.) является аккумуляция финансовых ресурсов для предприятий ФПГ и ее собственников. 

В то же время де-юре «ФПГ-Приват» как бы не существует. В отличие, например, от компании СКМ Рината Ахметова, которая не только не отрицает существование «бизнес-империи СКМ», но и добивалась предоставления ей права составлять консолидированную отчетность и подсчитывать консолидированную прибыль всех предприятий своей группы, ПриватБанк отнекивается от существования единой группы аффилированных предприятий. 
Фактически Коломойский остается сейчас «белой вороной» среди крупных бизнесменов-олигархов, которые консолидировали свои активы путем передачи их в различные управляющие компании (нередко оффшорные), например такие, как упоминавшаяся System Capital Management Ахметова, а также Smart-Holding Новинского, EastOne Пинчука, Group DF Фирташа, «Укрпроминвест» Порошенко, Ferrexpo Жеваго, Ukrlandfarming Бахматюка, «Мироновсий хлебопродукт» Косюка и т.п. 

В финансовой отчетности банк называет себя Группой Приват, но речь идет по большей части о том, что у ПриватБанка есть дочерние структуры. 

Не так давно было принято законодательство, обязывающее банки раскрывать структуру собственности и прочую информацию, ранее считавшуюся закрытой. Поэтому теперь в официальной отчетности ПриватБанк отражает наличие операций со связанными лицами. Но перечень реально аффилированных структур приходится составлять на основании неофициальных данных, ибо нужно учитывать «негласные» связи различных предприятий и компаний с ПриватБанком, которые позволяют объединять их в одну группу по косвенным признакам. 

Некоторые примеры напрашиваются сами собой, например, ООО «Приват-Агроцентр» - в 2008 году Антимонопольный комитет Украины дал разрешение ПриватБанку на приобретение более 50 % этого предприятия. ООО «Приват-Агроцентр», в свою очередь, является мажоритарным собственником 12 аграрных предприятий и выполняет функции управляющей компании Приват-Агрохолдинга. 

Используя и анализируя информацию из открытых источников, к группе «Приват» можно отнести контролируемые банком или его собственниками также следующие структуры –Орджоникидзевский ГОК, Марганецкий ГОК, авиакомпании «МАУ» и «Днеправиа», «Укрнафта» (что подтвердил сам Игорь Коломойский в процессе скандала вокруг нее), «Укртатнафта», ООО «Запорожский ферросплавный завод, НПК «Галичина», Стахановский ферросплавный завод, «Днепразот», Никопольский завод ферросплавов, сети АЗС «Авиас», «Укрнафта», «Мавекс», ANT, Sentosa Oil. Список далеко неполный, но в данном случае не преследуется цель определить полный перечень и состав ФПГ. 

Одним из косвенных доказательств связанности перечисленных структур с ПриватБанком является структура кредитного банковского портфеля, который включает в себя как раз перечисленные фирмы и компании. 

Подобным негласным и непубличным образом выстраивался совместный бизнес Коломойского и Боголюбова, такие принципы «менеджмента» распространились и на бизнес группы. 

Здесь напрашивается аналогия со знаменитым Аль Капоне, в отношении которого никак не могли получить доказательства источников его доходов, пока бухгалтер не отдал агентам бухгалтерскую книгу с перечнем подконтрольных ему фирм. 

В зоне риска 

В декабре 2014 года Национальный банк Украины года назвал системно важными восемь банков, в которые вошел и ПриватБанк. На этот счет даже было принято официальное постановление № 863 от 25.12.2014 года, которое вступило в силу с 1 января 2015 года. Согласно этому постановлению к основным критериям системной важности банков относятся общий объем активов, обязательств юридических и физических лиц, объем межбанковского кредитования и финансирования важнейших секторов экономики. 

Означает ли такое решение НБУ, что ПриватБанк является гарантированно надежным? 
  
Ни в коей мере. Среди системообразующих финансовых учреждений был назван, в том числе, Дельта Банк. А всего лишь через пару месяцев, 2 марта 2015 правление Нацбанка Украины приняло постановление об отнесении «системно важного» Дельта Банка к категории неплатежеспособных. 

Следует отметить, что 31 марта 2015 года в отношении надежности ПриватБанка высказался даже президент, который объяснил – «я разговаривал с премьер-министром и с главой НБУ и могу сказать, что на сегодняшний день резко сократился, почти остановился отток капитала из Привата. Приват чувствует себя мощно и стабильно». 

Такое внимание со стороны президента породило даже разговоры о том, что Петр Порошенко о чем-то договорился с Игорем Коломойским, что у главы государства в этом банке лежат на депозите сотни миллионов долларов, поэтому он не допустит его краха. 

Действительно, не может не возникнуть вопрос о том, почему такое усиленное внимание уделяется одному банку, пусть даже и крупному? Как говорят в народе, дыма ведь без огня не бывает. 

Действительно, вокруг Привата достаточно регулярно гуляют какие-то разговоры, слухи, сплетни, которые, как объясняют сами приватовцы, распускают их враги и конкуренты. 

К примеру, 12 марта 2015 года в Верховной Раде зарегистрирован законопроект № 2365, суть которого сводилась к национализации ПриватБанка. В самом банке скандальный законопроект оценили как очередную провокацию, не имеющую отношения к экономической реальности и законодательному процессу, похожую больше на попытку личной «шкоды» собственникам банка или личных «разборок» с ними. 

По данным НБУ, в ПриватБанке сосредоточено почти 26 % вкладов физических лиц по банковской системе и 15,5 % активов банковской системы, он является крупнейшим банком Украины с активами 204,6 млрд. грн. по состоянию на конец 2014 г. 

На 1 января 2015 г. доля приватовских активных платежных карт составляла около половины (примерно 16 млн.) от всех выпущенных карт, а средства физических лиц составляют более 50 % пассивов банка. При этом более 50 % всех банкоматов и платежных терминалов тоже «приватовские». 

Естественно, что НБУ всячески будет ограждать такую структуру от нежелательных коллизий и поддерживать по возможности финансовую стабильность банка. 

Но есть ли реальные угрозы? И если они существуют, то готов ли, прежде всего, сам банк к их нейтрализации? 

В течение 2014 года более трех десятков банков ушли с рынка и объявлены неплатежеспособными. В 2015 голу «банкопад» продолжился и список банков-банкротов расширился. По данным Фонда гарантирования вкладов физических лиц 51 банк находятся на стадии выведения с рынка, до конца 2015 года неплатежеспособными могут быть признаны еще 15 банков. Из 51 «проблемного» банка в 13 работают временные администрации, а 38 находятся уже в стадии ликвидации. 

Ситуация в банковской системе, как видим, достаточно тревожная, поэтому вопрос об устойчивости одного из лидеров этой системы актуален. Тем более, что в банках, уже признанных неплатежеспособными, вскрываются массовые злоупотребления, особенно в выдаче денежных средств в виде кредитов связанным лицам (проще говоря – выведение денежных средств банков). Специалисты сравнивают подобные банки с пылесосами – они вытягивают деньги у населения в виде открытия депозитов и банковских счетов и «сливают» эти деньги лицам и фирмам, которые этот банк контролируют. 

Опять же, по информации НБУ ПриватБанк, Укрсоцбанк, ВТБ Банк, ОТП Банк и ПУМБ не выполняют установленные нормативы. Впервые в истории Украины норматив достаточности капитала по банковской системе страны оказался ниже необходимого минимума в 10 %. По состоянию на 1 марта он составил всего 7,37 %. Это значит, что у коммерческих банков на сегодняшний момент ощущается недостаточный уровень капитализации. Поскольку даже крупнейшие банки не смогли быстро докапитализировать себя, то НБУ предоставил время на это. В противном случае банки, не обеспечившие необходимые показатели, могут быть объявлены неплатежеспособными. Это первый звоночек из зоны риска для ПриватБанка. 

Одними из причин ухудшения нормативных показателей банков являются убытки за счет потерь в зоне АТО и Крыму, а также потери от девальвации. Здесь стоит отметить, что после оккупации Крыма немало приватовских вкладчиков, выехавших на «материковую» Украину, пытались получить свои депозиты, но банк отказался их выплачивать в связи с потерей своих крымских активов. Вкладчики подавали даже судебные иски о взыскании с банка своих «крымских» депозитов, но Жовтневый суд Днепропетровска, в юрисдикцию которого входит рассмотрение дел в отношении ПриватБанка по месту его головного офиса, отказывает в удовлетворении таких исков. 

На показатели деятельности банков могло также повлиять вступление в силу законодательства об усилении ответственности за искажение данных, вследствие чего сотрудники финучреждений стали подавать более правдивую отчетность. 

Чтобы решить проблему обеспечения устойчивости банковской системы, НБУ разработал план по наращиванию банками своих капиталов и вхождения в нормативы, согласно которым в течение 2015 – 2018 годов банки должны достичь минимально необходимого уровня достаточности капитала. 

В начале июля приватовская пресс-служба сообщила, что банк направил Меморандум о получении согласия держателям еврооблигаций по погашению осенью 2015 года и в 2016 году об изменении условий двух выпусков еврооблигаций ПриватБанка. В частности, в соответствии с Меморандумом предлагается продлить срок погашения еврооблигаций на сумму 200 млн долларов с погашением осенью 2015 года (эмитентом которых выступил UK SPV CREDIT FINANCE PLC) до 2018 года. Погашение еврооблигаций на сумму 150 млн долларов с погашением в 2016 году предлагается продлить до 2021 года. По мнению банка, продление сроков погашения позволит увеличить капитализацию и снизить давление на валютный рынок страны. Это уже второй «технический дефолт» одного из крупнейших банков страны после недавней реструктуризации внешних обязательств Укрэксимбанка. 

Для поддержания устойчивости ПриватБанк активно пользуется инструментами рефинансирования, оправдывая необходимость новых финансовых «инъекций» потерями в Крыму и Донбассе, а также оттоком депозитов в связи со скачками курса доллара. Причем, Приват стал крупнейшим получателем государственных денег в рамках рефинансирования. 
По официальной статистике Нацбанка, в 2014 г. ПриватБанк получил рефинансирование сроком от 30 дней на сумму около 20,8 млрд грн, стабилизационные кредиты, предоставляемые минимум на два года, составили 9,9 млрд. грн. 

За три первых месяца 2015 года НБУ предоставил Привату финансирование на общую сумму 7,7 млрд. грн. Однако, по мнению банка, даже такие объемы рефинансирования не покрывают его потребностей, поскольку по их данным отток депозитов превышал предоставленные Нацбанком суммы. 

К сожалению, действенный контроль целевого использования денежных средств со стороны НБУ не осуществляется, в связи с чем рефинансирование может использоваться собственниками банков для своих личных нужд, что подтвердило банкротство Дельта Банка и некоторых других. 

Данные финансовой отчетности и сведения, просачивающиеся в СМИ, показывают, что в ПриватБанке средствами рефинансирования также распоряжаются по своему усмотрению, в частности, на кредитование «своих» структур. 

Анализ появляющейся на сайте ПриватБанка информации и сведения, размещенные в открытых источниках, помогают составить представление о структуре его кредитного портфеля. 
Например, "Зеркало недели" в публикации с красноречивым наименованием «Государство не в состоянии контролировать, куда ПриватБанк девает многомиллиардный рефинанс» пишет: «Из результатов проверок банковского надзора вообще сложно почерпнуть значимую информацию. Ну разве что тот факт, что среди пяти крупнейших заемщиков ПриватБанка по состоянию, например, на 1 мая 2014 г. числились Bank Winter&Co AG, Austria (4,42 млрд грн), EAST-WEST United Bank S.A. (3,44 млрд грн). Возможно, публикация этой информации — нарушение банковской тайны. 
Однако мы считаем эту информацию социально значимой и верим в необходимость обратить на нее внимание нацбанковских надзорщиков с оглядкой на то обстоятельство, что эти же две структуры фигурируют в списке учреждений, через счета которых из "Дельта Банка" выводились валютные активы на сотни миллионов долларов». 


Итак, мы подошли к теме структуры приватовского кредитного портфеля. Вот данные отчета банка о финансовом состоянии за 1 квартал 2015 года о концентрации клиентского кредитного портфеля по областям экономики и направлениям коммерческой деятельности (на 31 декабря 2014 г. и 31 декабря 2013 г.) в миллионах гривен. 

Торговля нефтепродуктами 40 603 – 42 510. 
Производство и торговля ферросплавами 24 816 – 18 657. 
Сельское хозяйство, сельскохозяйственное машиностроение и пищевая промышленность 21 915 – 17 214. 
Промышленное производство и химическая промышленность 21 439 – 16 334. 
Авиаперевозка 9 411 – 5 508. 
Коммерческая деятельность, финансовые операции 13 207 – 7 168. 
Горнолыжный курорт, туризм и футбольные клубы 6 791 – 4 688. 
Строительство недвижимости 6 717 – 5 973. 

Перечисленными направлениями деятельности как раз занимаются структуры, подконтрольные группе Приват или Коломойскому. 

Общая сумма кредитов десяти наибольшим клиентам Группы на 31 декабря 2014 года составляла 34,4 миллиарда гривен (на 31 декабря 2013 – 16,46 миллиарда гривен). 

Финансовыми средствами банка пользуются «Укрнафта», «Укртатнафта», Марганецкий и Орджоникидзевский ГОКи, заводы ферросплавов и еще ряд предприятий, контролируемых Коломойским. Как утверждают специалисты, знающие ситуацию, ПриватБанк не предоставляет крупные кредиты компаниям, которые не входят в группу Приват. 

По информации, полученной газетой «Зеркало недели», по состоянию на 1 января 2014 г. из 105,5 млрд. грн. общего гривневого корпоративного портфеля ПриватБанка 102,6 млрд (97,5%!) выданы в Днепропетровской области. 

В валютной части портфеля из общей суммы в $3,797 млрд. приходилось на Кипр - $1,213 млрд. и $2,550 млрд. — на Днепропетровскую область. 

То есть, на долю остальных регионов остается менее 1 % валютных кредитных средств Привата! 

Получается, что Группа Приват просто завалила днепропетровский регион деньгами. Но есть одно «но». Здесь никто не может вспомнить и назвать хотя бы один реализованный крупномасштабный проект за счет этих средств. То есть, миллиарды как «наших», так и «не наших» денег выводятся на цели, известные только собственникам банка. 

Такое участие собственников в использовании и распределении финансовых ресурсов - это еще один из основных рисков ПриватБанка, поскольку, если в бизнес-структурах, подконтрольных Коломойскому и Боголюбову, а также у них самих, возникнут финансовые затруднения, то эти проблемы тут же отразятся на финансовом благополучии банка, которому будет трудно, либо даже невозможно, выполнить обязательства перед своими клиентами. 

Как уже говорилось выше, основным пассивом ПриватБанка являются привлеченные средства населения, на долю которых приходится более половины обязательств. Поэтому любой сбой в деятельности ПриватБанка автоматически станет проблемой также для всей банковской системы Украины и тогда обязательствами ПриватБанка придется заниматься и Нацбанку, и правительству, и парламенту и президенту. Власть об этом знает. Но и Группа Приват это понимает. Поэтому в деловых кругах говорят: еще вопрос, кто кем руководит – Нацбанк ПриватБанком или наоборот. 


Виктор Яковлев, для «ОстроВа» 


Теги: БоголюбовБоголюбов ГеннадийКоломойськийКоломойскийПриватбанкПриват

Дата і час 02 серпня 2015 г., 13:21     Переглядів Переглядів: 12635
Коментарі Коментарі: 0


Коментарі:

comments powered by Disqus
05 листопада 2025 г.
loading...
Загрузка...

Наші опитування

Чи вірите ви, що Дональд Трамп зможе зупинити війну між Росією та Україною?







Показати результати опитування
Показати всі опитування на сайті
0.04372