Демуринский ГОК: санкции не работают, национализация не происходит

Демуринский ГОК: санкции не работают, национализация не происходит
Благодаря оффшорным манипуляциям, одиозным бизнесменам и бездействующим правоохранителям российские бенефициары вывели из-под санкций и ареста Демуринский ГОК.
Несмотря на многочисленные решения властей по блокированию доступа российских компаний к украинскому стратегическому сырью, бизнес страны-агрессора продолжает выстраивать "серые" схемы владения отечественными предприятиями. При этом больше всего поражает не столько примитивность "конспиративных мер" россиян, сколько наша нерешительность им противодействовать.
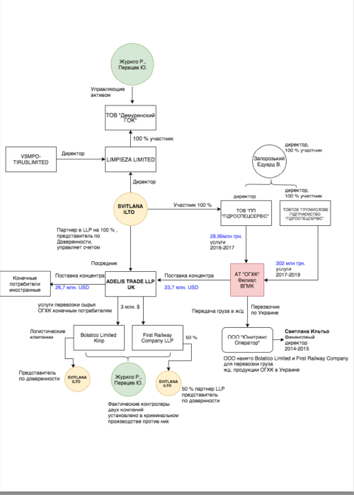
Так, в июне 2021 года СНБО Украины ввел персональные санкции против председателя совета директоров корпорации "ВСМПО-Ависма" Сергея Чемезова и заместителя председателя совета директоров корпорации "ВСМПО-Ависма", миллиардера Михаила Шелкова, являющегося конечным бенефициаром ООО "Демуринский ГОК".
Уже в марте 2022 года, то есть после наложения Украиной, ЕС, США и другими западными странами экономических санкций на предприятия российского ОПК, продукцию двойного назначения, олигархов и спонсоров путинского режима (!), новым акционером Limpieza Limited, владевшей 100% ООО "Демуринский горно-обогатительный комбинат", становится кипрская компания Bolatico Limited.

По данным журналистов-расследователей NADRA.info , соответствующее Соглашение было заключено 02.03.2022.
Представляется очевидным не только мотив уклонения от полномасштабных санкций, но и фиктивность самой схемы с изменением владельца ДГОКа, лишний раз подтверждающая это намерение.
В первую очередь, вместе с изменением владельцев не произошло изменение состава дирекции компании. Согласно учредительным документам, директорами Limpieza Limited являются Костакис Маврокордатос (регистрация Кипр/гражданство Кипр), Марьяна Шинкарь (Кипр/Украина), Светлана Ильтьо (Австрия/Украина):

Марьяна/Мариана Шинкарь с 2019 года является главой налогового департамента VSMPO-Tirus Ltd, директором в CADOR ENTERPRISES LIMITED и еще в нескольких кипрских оффшорах, бенефициарами которых являются Михаил Шелков, "Ростех" и "ВСМПО-Ависма". Соответствующая связь подтверждается даже через открытые источники .
Еще одна директор компании - Светлана Ильтьо, ранее была фигурантом расследования НАБУ по нанесению ущерба ОГХК на сумму более 300 млн. грн. по так называемым "схемам Журило-Перцева"

Последние, по сообщениям украинских СМИ , уже долгое время являются представителями российского титанового лобби в Украине и организаторами нелегальных схем по поставке продукции на подсанкционные территории. Так компания Osttor Beteiligungs Und Handelsgesestor, акционером которой является Юрий Перцев, а директором оформлена его жена Марина Перцева, выступает основным поставщиком титановой руды в обход западных санкций из Вьетнама и Мозамбика для предприятий корпорации "ВСМПО-Ависма". Красноречиво, что в 2021 году именно через оффшорную компанию Osttor предприятиям российского ОПК было поставлено 19760 тонн ильменита, 5959 тонн рутила и 2786 тонн циркона производства того же "Демуринского ГОКа".
Похоже, что Шинкарь, Ильтьо, не говоря уже о Журиле и Перцеве, вполне сознательно пошли на нарушение норм национального, международного и права других стран, оказывая содействие подскакционной "ВСМПО-Ависма" в манипуляциях с выводом "Демуринского горно-обогатительного" из-под неизбежного ареста и последующей национализации. Фактически благодаря Bolatico Limited Журила и Перцева подсанкционные "Ростех", «ВСМПО-Ависма» и Михаил Шелков сохранили контроль над украинским промышленным активом.
В апреле 2022 года суд наложил арест на 100% корпоративных прав ДГОКа и банковские счета предприятия, следователи БЭБ сообщили подозрение в уклонении от уплаты налогов его директору. Казалось бы, государство наконец-то поставит точку в этой скандальной российско-кипрской оффшорной истории.
Но 20.06.2022г. Киевский апелляционный суд снял арест по корпоративным правам ДГОКа , которыми владеет компания Limpieza Limited. По мнению апелляции, корпоративные права предприятия не могут являться вещественными доказательствами в соответствующем производстве. Теперь ничего не мешает уже Bolatico Limited передать контроль над ГГОК уже третьим лицам, ведь арест с корпоративных прав снят, акции предприятия формально принадлежат неподсанкционной структуре.
Наверное, что-то подобное и планировалось конечными российскими бенефициарами Bolatico-Limpieza-ДГОК, которые почему-то совсем забыли о существовании такого государственного института, как Антимонопольный комитет Украины.
Дело в том, что для законности фондовых сделок с украинским промышленным активом, нужно официальное согласие со стороны АМКУ. "Киприоты" должны об этом хорошо помнить, ведь в свое время получали его по крайней мере дважды: в 2012 году при оформлении на "ВСМПО-Ависма" 75% акций в уставном капитале Limpieza и в том же году, при покупке Limpieza 100% корпоративных прав ООО "Демуринский ГОК". На сколько известно, в 2022 году такого согласия никто никому не давал.
Следовательно, кроме того, что можно добиться признания недействительным соглашения о получении 100% акций компании Limpieza Limited компанией Bolatico Limited и проанализировать соблюдение режима санкций в ходе реализации этого соглашения, да еще и в отношении самого ООО "Демуринский горно-обогатительный комбинат" можно жестко поставить о его национализации.
Основания для этого слишком очевидны.
Иначе как мы можем рассчитывать на арест и передачу Украине иностранных активов страны-агрессора, если мы сами не способны разобраться с нелегитимной оффшорно-российской собственностью у себя дома?!
Автор: Дмитрий Филиппенко
Теги: АМКУПерцева МаринаПерцев ЮрийОГХКРостехМаврокордатос КостакисИльтьо СветланаШинкарь МарьянаСанкціїСНБОBolatico LimitedLimpieza LimitedУкраинаСШАШелков МихаилВСМПО-АВИСМАЧемезовНационализацияДемуринский ГОКСанкцииОфшоры
Комментарии:
comments powered by DisqusЗагрузка...
Наши опросы
Показать результаты опроса
Показать все опросы на сайте
