Демурінський ГЗК: санкції не працюють, націоналізація не відбувається

Демурінський ГЗК: санкції не працюють, націоналізація не відбувається
Завдяки офшорним маніпуляціям, одіозним бізнесменам та бездіяльним правоохоронцям російські бенефіціари вивели з-під санкцій та арешту Демуринський ГЗК.
Незважаючи на численні рішення влади щодо блокування доступу російських компаній до української стратегічної сировини, бізнес країни-агресора продовжує вибудовувати "сірі" схеми володіння вітчизняними підприємствами. При цьому найбільше вражає не так примітивність "конспіративних заходів" росіян, як наша нерішучість протидіяти їм.
Так, у червні 2021 року РНБО України ввів персональні санкції проти голови ради директорів корпорації "ВСМПО-Авісма" Сергія Чемезова та заступника голови ради директорів корпорації "ВСМПО-Авісма", мільярдера Михайла Шелкова, який є кінцевим бенефіціаром ТОВ "Деб".
Вже в березні 2022 року, тобто після накладання Україною, ЄС, США та іншими західними країнами економічних санкцій на підприємства російського ОПК, продукцію подвійного призначення, олігархів та спонсорів путінського режиму (!), новим акціонером Limpieza Limited, яка володіла 100% ТОВ "Демуринський" гірничо-збагачувальний комбінат", стає кіпрська компанія Bolatico Limited.

За даними журналістів-розслідувачів NADRA.info , відповідну Угоду було укладено 02.03.2022.
Видається очевидним не лише мотив ухилення від повномасштабних санкцій, а й фіктивність самої схеми зі зміною власника ДГЗК, що вкотре підтверджує цей намір.
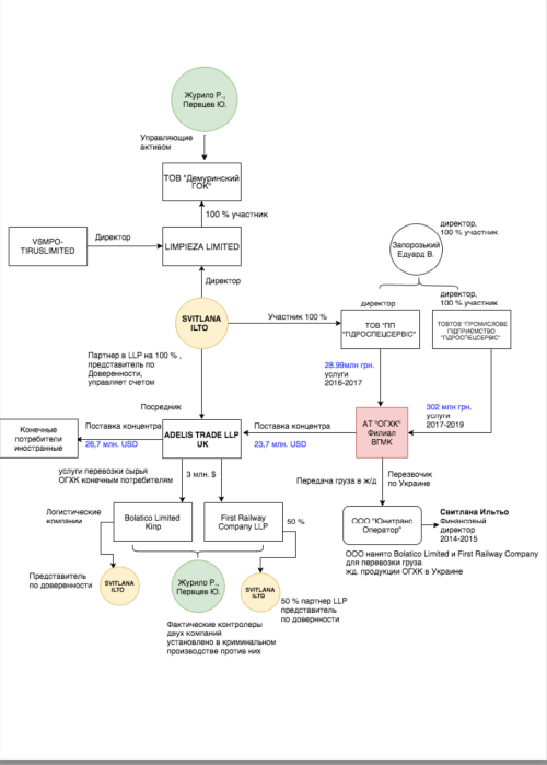
Насамперед, разом із зміною власників не відбулася зміна складу дирекції компанії. Згідно з установчими документами, директорами Limpieza Limited є Костакіс Маврокордатос (реєстрація Кіпр/громадянство Кіпр), Мар’яна Шинкар (Кіпр/Україна), Світлана Ільтьо (Австрія/Україна):

Мар’яна/Маріана Шинкар з 2019 року є головою податкового департаменту VSMPO-Tirus Ltd, директором у CADOR ENTERPRISES LIMITED та ще кількох кіпрських офшорах, бенефіціарами яких є Михайло Шелков, "Ростех" та "ВСМПО-Авісма". Відповідний зв’язок підтверджується навіть через відкриті джерела .
Ще одна директор компанії – Світлана Ільтьо, раніше була фігурантом розслідування НАБУ щодо заподіяння збитків ОГХК на суму понад 300 млн. грн. за так званими "схемами Журило-Перцева"

Останні, за повідомленнями українських ЗМІ , вже довгий час є представниками російського титанового лобі в Україні та організаторами нелегальних схем із постачання продукції на підсанкційні території. Так, компанія Osttor Beteiligungs Und Handelsgesestor, акціонером якої є Юрій Перцев, а директором оформлена його дружина Марина Перцева, виступає основним постачальником титанової руди в обхід західних санкцій з В’єтнаму і Мозамбіку для підприємств корпорації "ВСМПО-Авісма". Промовисто, що у 2021 році саме через офшорну компанію Osttor підприємствам російського ОПК було поставлено 19760 тонн ільменіту, 5959 тонн рутила та 2786 тонн циркону виробництва того самого "Демуринського ГЗК".
Схоже, що Шинкар, Ільтьо, не кажучи вже про Журиля та Перцева, цілком свідомо пішли на порушення норм національного, міжнародного та права інших країн, сприяючи підскакційній "ВСМПО-Авісма" в маніпуляціях з висновком "Демуринського гірничо-збагачувального" з-під неминучого арешту та подальшої націоналізації. Фактично завдяки Bolatico Limited Журила та Перцева підсанкційні "Ростех", «ВСМПО-Авісма» та Михайло Шелков зберегли контроль над українським промисловим активом.
У квітні 2022 року суд наклав арешт на 100% корпоративних прав ДГЗК та банківські рахунки підприємства, слідчі ВЕБ повідомили підозру в ухиленні від сплати податків його директору. Здавалося б, держава нарешті поставить крапку у цій скандальній російсько-кіпрській офшорній історії.
Але 20.06.2022р. Київський апеляційний суд зняв арешт з корпоративних прав ДГЗК , якими володіє компанія Limpieza Limited. На думку апеляції, корпоративні права підприємства не можуть бути речовими доказами у відповідному провадженні. Тепер нічого не заважає вже Bolatico Limited передати контроль над ГГЗК вже третім особам, адже арешт із корпоративних прав знято, акції підприємства формально належать непідсанкційній структурі.
Напевно, щось подібне й планувалося кінцевими російськими бенефіціарами Bolatico-Limpieza-ДГЗК, які чомусь зовсім забули про існування такого державного інституту як Антимонопольний комітет України.
Справа в тому, що для законності фондових угод з українським промисловим активом потрібна офіційна згода з боку АМКУ. "Кіпріоти" повинні про це добре пам’ятати, адже свого часу отримували його принаймні двічі: у 2012 році при оформленні на "ВСМПО-Авісма" 75% акцій у статутному капіталі Limpieza і того ж року, при покупці Limpieza 100% корпоративних прав ТОВ "Демуринський ГЗК". На скільки відомо, 2022 року такої згоди ніхто нікому не давав.
Отже, крім того, що можна домогтися визнання недійсною угоди про отримання 100% акцій компанії Limpieza Limited компанією Bolatico Limited та проаналізувати дотримання режиму санкцій у ході реалізації цієї угоди, та ще й щодо самого ТОВ "Демуринський гірничо-збагачувальний комбінат" можна жорстко поставити про його націоналізацію.
Підстави для цього надто очевидні.
Інакше як ми можемо розраховувати на арешт та передачу Україні іноземних активів країни-агресора, якщо ми самі не спроможні розібратися з нелегітимною офшорно-російською власністю у себе вдома?!
Автор: Дмитро Філіппенко
Теги: АМКУПерцева МаринаПерцев ЮрийОГХКРостехМаврокордатос КостакисИльтьо СветланаШинкарь МарьянаСанкціїСНБОBolatico LimitedLimpieza LimitedУкраинаСШАШелков МихаилВСМПО-АВИСМАЧемезовНационализацияДемуринский ГОКСанкцииОфшоры
Коментарі:
comments powered by DisqusЗагрузка...
Наші опитування
Показати результати опитування
Показати всі опитування на сайті
